地方财税法规
税费法规
税收征收管理
增值税
消费税
出口退(免)税
资源税
车辆购置税
企业所得税
个人所得税
土地增值税
印花税
房产税
城镇土地使用税
车船税
契税
耕地占用税
船舶吨税
烟叶税
城建税与教育费附加
税收条约
环境保护税
税费专题
政府性基金、费
营业税(已废止)
财务与会计法规
会计行政管理
企业会计准则
企业会计准则
企业会计准则应用指南
企业会计准则讲解
企业会计准则解释与解答
企业会计准则实施问答
企业会计准则应用案例
会计处理规定
证监部门会计监管规则
交易所会计监管动态
企业会计准则实务问答
企业会计准则会计科目与主要账务处理
企业会计准则其他
小企业会计准则
企业会计制度与2006年前会计准则
政府会计准则制度
政府会计准则
政府会计准则应用指南
政府单位会计制度
财政总会计制度
政府会计准则解释
政府会计准则制度应用案例
政府会计准则制度实施问答
关于应收款项的会计处理
关于预付款项的会计处理
关于存货的会计处理
关于投资的会计处理
关于固定资产的会计处理
关于无形资产的会计处理
关于公共基础设施的会计处理
关于应付职工薪酬的会计处理
关于净资产及预算结余的会计处理
关于收入的会计处理
关于预算管理一体化的会计处理
其他会计处理
政府会计准则其他
事业单位会计准则(已废止)
非营利组织会计制度
特定组织与项目会计核算规定
可持续信息披露准则
可持续披露准则
可持续披露准则应用指南
可持续信息鉴证业务准则
管理会计
代理记账
财务管理
国际会计准则
注册会计师法规
执业准则
执业准则应用指南
审计指引
职业道德守则
审计准则问题解答
地方注协专家提示与业务指引
会计师事务所管理
会计信息质量检查
证监部门审计监管指引与会计风险监管提示
注册会计师其他
注册税务师法规
涉税专业服务基本准则
税务师执业规范
职业道德、质量控制、程序指引
纳税申报代理类业务指引
一般税务咨询类业务指引
专业税务顾问类业务指引
税收策划类业务指引
涉税鉴证类业务指引
纳税情况审查类业务指引
其他税务事项代理类业务指引
税务师事务所管理
税务师其他
资产评估师法规
资产评估执业准则
资产评估指南
资产评估指导意见
资产评估操作指引
资产评估专家指引
证监部门评估监管指引与评估风险监管提示
资产评估其他法规
内部审计法规
内部审计准则
内部审计实务指南
内部审计其他
内部控制法规
企业内部控制
企业内部控制基本规范
企业内部控制应用指引
企业内部控制评价指引
企业内部控制审计指引
企业内部控制操作指南
企业内部控制相关问题解释
企业内部控制其他
行政事业单位内部控制
行政事业单位内部控制规范
行政事业单位内部控制评价
行政事业单位内部控制其他
金融证券法规
金融法规
金融监管总局
央行
外汇管理局
外汇交易与银行同业拆借中心
银行间交易商协会
其他金融法规
证券法规
证监会
上交所
深交所
北交所
股转系统
中登公司
期交所
商交所
金交所
中金所
中基协
中证协
中上协
中期协
其他证券法规
其他财经法规
国务院
财政部
国有资产监督管理
国家审计
海关
商务部
发改委
工信部
科技部
市场监督管理
人社部
医保局
自资部
住建部
知识产权局
其他部门法规
地方财税法规
江苏财经法规
江苏税费法规
江苏无锡财税法规
北京财税法规
天津财税法规
上海财税法规
重庆财税法规
浙江财税法规
安徽财税法规
福建财税法规
广东财税法规
广西财税法规
海南财税法规
云南财税法规
贵州财税法规
江西财税法规
湖南财税法规
湖北财税法规
四川财税法规
西藏财税法规
河南财税法规
河北财税法规
山东财税法规
山西财税法规
陕西财税法规
甘肃财税法规
宁夏财税法规
青海财税法规
新疆财税法规
吉林财税法规
黑龙江财税法规
辽宁财税法规
内蒙古财税法规
法律及司法文件
全国人大
法院
检察院
司法部
民法典相关
公司法相关
破产法相关
法律法规征求意见稿
江苏财经法规
19wpb0thecwf7
全文有效
2026-01-26
2026-01-26
江苏省政府关于公布江苏省征地区片综合地价最低标准的通知
苏政规〔2025〕5号  发布时间:2025-12-31   
 

各市、县(市、区)人民政府,省各委办厅局,省各直属单位:

为贯彻落实《中华人民共和国土地管理法》《中华人民共和国土地管理法实施条例》《江苏省土地管理条例》有关规定,维护被征地农民和农村集体经济组织的合法权益,切实做好土地征收工作,结合我省经济社会发展实际情况,省人民政府决定调整全省征地区片综合地价最低标准。现将有关事项通知如下:

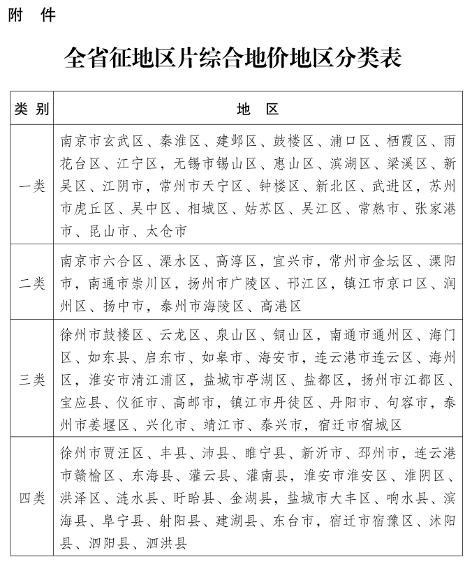
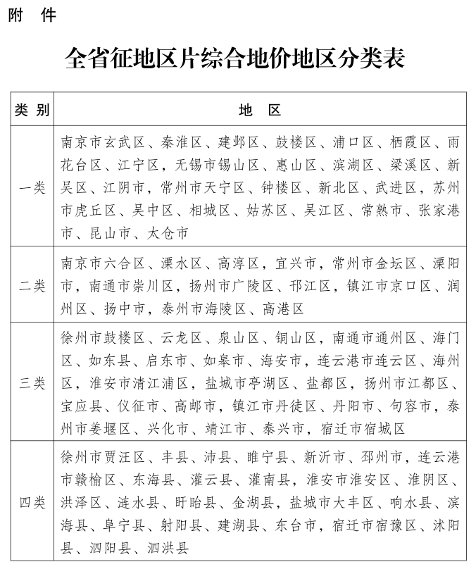
一、全省征收农民集体所有农用地的区片综合地价由土地补偿费和安置补助费组成,不包括法律法规规定用于社会保险缴费补贴的被征地农民社会保障费用、地上附着物和青苗等的补偿费用。全省征收农民集体所有农用地区片综合地价最低标准,一、二、三、四类地区分别为每亩70000元、61000元、52000元、45000元。全省征收农民集体所有农用地的土地补偿费最低标准,一、二、三、四类地区分别为每亩35000元、30500元、26000元、22500元;安置补助费最低标准,一、二、三、四类地区分别为每人35000元、30500元、26000元、22500元。

二、征收集体建设用地参照所在区片征收集体农用地区片综合地价标准执行。征收集体未利用地参照所在区片征收集体农用地区片综合地价标准的0.7倍执行。征收依法取得的集体经营性建设用地,应当按照同地同权的要求,采用宗地地价评估的方式确定补偿标准。

三、大中型水利、水电工程建设的征地补偿,原则上按照我省规定的征地补偿标准执行,如国务院规定的标准高于我省,执行国务院规定的标准。

四、土地征收涉及的地上附着物和青苗等补偿标准,按照等效替代、公平合理的原则,由各市、县(市、区)人民政府按规定结合当地市场供需情况及时调整公布,并报省人民政府备案。

五、被征地农民社会保障费用的筹集、管理和使用按照《省政府关于印发江苏省被征地农民社会保障办法的通知》(苏政发〔2021〕87号)执行。

六、各市、县(市、区)人民政府要高度重视,加强组织领导,按照重大行政决策程序要求,结合各地实际,尽快调整具体执行标准,合理确定征地区片综合地价中土地补偿费、安置补助费的标准,并及时报省人民政府批准。各项标准均不得低于省人民政府规定的最低标准,也不得低于当地现行标准。在实施土地征收工作中,要注重防范化解新旧标准衔接可能带来的相关风险,切实维护社会大局稳定。在征地批后实施时,土地征收补偿安置费结余部分纳入县(市、区)征地补偿调剂金账户,不足部分由地方政府通过征地补偿调剂金账户统筹补齐。

本通知自2026年1月1日起施行,有效期至2028年12月31日。

 

附件:全省征地区片综合地价地区分类表 

 

江苏省人民政府

2025年12月31日

(此件公开发布)

 

 

扫一扫,打开该文章

相关文章 查看更多>>
【打印】      【关闭】
版权所有:天赋长江(无锡)税务师事务所
地址:江苏省江阴市长江路169号汇富广场22楼
电话:0510-86855000 邮箱:tfcj@tfcjtax.com
苏ICP备05004909 苏B2-20040047