各会计师事务所:
为指导会计师事务所及其从业人员充分了解监盘程序实务要点和提高监盘程序执行质量,更好防范业务风险,广东省注册会计师协会专业指导委员会编写形成了《基础性审计程序操作指引——监盘》(附件)。现予印发,供各会计师事务所学习和参考使用。操作指引如有与执业准则及其指南、有关部门作出的规定不一致之处,以相关规定为准。
使用过程中如遇问题,请与省注协监管与技术指导部联系(电话:020-83063583)。
附录1:存货监盘常用工作底稿参考格式(电子表格版).xlsx
广东省注册会计师协会
2025年9月3日
附件
基础性审计程序操作指引——监盘
目 录
第一章 总则.............................................................................. 1
一、制定目的与依据............................................................ 1
二、总体要求........................................................................ 1
三、监盘程序目标................................................................ 1
四、存货监盘基本要求........................................................ 1
五、职业道德要求................................................................ 2
六、适用范围提示................................................................ 2
第二章 评估与存货相关的重大错报风险.............................. 3
一、存货相关重大错报风险................................................ 3
二、评估和识别存货相关重大错报风险............................ 4
三、评估和识别与存货相关的舞弊风险............................ 6
四、存货舞弊案例................................................................ 8
第三章 存货监盘操作流程.................................................... 10
第四章 存货监盘操作规范.................................................... 11
第一节 了解存货相关信息.............................................. 11
第二节 获取并评价被审计单位存货盘点计划.............. 13
第三节 制定存货监盘计划.............................................. 18
第四节 观察存货盘点程序执行情况.............................. 24
第五节 执行存货抽盘...................................................... 29
第六节 获取存货盘点记录及结果.................................. 34
第七节 复核盘点结果...................................................... 35
第九节 存货监盘总结...................................................... 41
第五章 存货监盘的特殊考虑................................................ 45
特殊考虑一 不可预见情形下无法在存货盘点现场实施监盘的考虑 45
特殊考虑二 存货盘点日后接受委托的考虑.................. 47
特殊考虑三 对第三方保管或控制的存货的考虑.......... 49
特殊考虑四 首次接受委托的考虑.................................. 51
第六章 记录和报告................................................................ 53
一、审计记录...................................................................... 53
二、监盘结果对审计报告的影响...................................... 54
第七章 存货外其他有形资产监盘的特殊考虑.................... 56
一、监盘程序的特殊设计.................................................. 56
二、监盘过程的特殊控制.................................................. 57
四、工作底稿的特殊记录要求.......................................... 60
第八章 附则............................................................................ 63
附录:存货监盘常用工作底稿参考格式................................. 63
第一章 总则
一、制定目的与依据
为进一步规范注册会计师在财务报表审计中实施监盘程序,提高执业质量、防范执业风险,依据《中国注册会计师审计准则第 1311 号——对存货、诉讼和索赔、分部信息等特定项目获取审计证据的具体考虑》及应用指南和《中国注册会计师审计准则问题解答第 3 号——存货监盘》等相关文件,制定本操作指引。
二、总体要求
本操作指引以存货监盘相关实务指引为主要内容,同时涵盖其他有形资产监盘的相关实务指引,提示注册会计师在设计和实施监盘程序时需要关注的事项以及如何履行监盘程序,仅供注册会计师在执业时参考,不能替代相关法律法规、审计准则以及注册会计师的职业判断。注册会计师应当考虑评估的认定层次重大错报风险,以及通过实施其他审计程序获取的审计证据如何将检查风险降至可接受的水平,确定是否有必要实施监盘程序。注册会计师实施监盘程序应遵循中国注册会计师审计准则及应用指南的规定,保持职业怀疑,并根据风险评估结果,结合被审计单位实际情况,设计并采取适当的应对措施。
三、监盘程序目标
存货监盘是指在被审计单位的存货盘点现场实施监盘。存货监盘的目的是针对存货的存在和状况获取充分、适当的审计证据。
有形资产是指具有实物形态的资产,包括不限于现金、银行定期存单(或单位定期存款开户证书)、应收票据、具有实物形态的有价证券、存货、投资性房地产、使用权资产、固定资产、在建工程、其他流动资产和非流动资产等资产。有形资产监盘目的是对有形资产的存在和状况进行确认,获取相关审计证据。审计人员还可能在有形资产监盘中获取有关权属关系的部分审计证据。
四、存货监盘基本要求
《中国注册会计师审计准则第 1311 号——对存货、诉讼和索赔、分部信息等特定项目获取审计证据的具体考虑》对于注册会计师实施存货监盘程序提出了具体要求。
如果存货对财务报表是重要的,注册会计师应当实施下列审计程序,对存货的存在和状况获取充分、适当的审计证据:
(一)在存货盘点现场实施监盘(除非不可行);
(二)对期末存货记录实施审计程序,以确定其是否准确反映实际的存货盘点结果。
在存货盘点现场实施监盘时,注册会计师应当实施下列审计程序:
(一)评价管理层用以记录和控制存货盘点结果的指令和程序;
(二)观察管理层制定的盘点程序的执行情况;
(三)检查存货;
(四)执行抽盘。
五、职业道德要求
注册会计师实施监盘程序应当遵循中国注册会计师职业道德守则相关规定,恪守独立、客观、公正的原则,勤勉尽责,并对执业过程中获知的信息保密。
六、适用范围提示
《中国注册会计师审计准则第 1311 号——对存货、诉讼和索赔、分部信息等特定项目获取审计证据的具体考虑》适用于注册会计师执行财务报表审计业务,本指引主要内容依据前述审计准则编写。注册会计师在执行财务报表审计以外的其他鉴证业务时,实施监盘程序可参考本指引相关内容。
本操作指引旨在针对监盘操作实务,提示注册会计师在设计和实施监盘程序时需要关注的事项以及如何履行监盘程序。本操作指引可能并未穷尽注册会计师在实施监盘程序时可能实施的所有审计工作和应对措施,所列举的审计程序也并不意味着注册会计师在所有情况下都必须实施。注册会计师应根据风险评估结果和审计计划,结合被审计单位的实际情况,设计和实施函证程序,并对具体负责实施监盘程序的项目人员给予指导。
第二章 评估与存货相关的重大错报风险
通常情况下,存货存在较高的重大错报风险,注册会计师在编制存货监盘计划时,需结合被审计单位实际情况、舞弊风险及内部控制有效性,审慎评估存货相关重大错报风险,并据此设计和实施相应的存货监盘等审计程序。能否准确识别、评估存货重大错报风险并采取适当应对措施,直接关系到审计工作的成败。
一、存货相关重大错报风险
(一)制造型企业存货特点
以制造型企业为例,存货往往具有以下特点:
- 交易频繁。制造型企业存货相关的交易频繁、数量庞大。
- 成本核算复杂。制造型企业的成本核算复杂,料工费的归集和分摊需要基于企业管理需要和核算基础,同一行业的不同企业可能采用不同的核算方法或计量基础。
- 3.种类繁多。存货的种类多、多种计量方法并存,可能需要利用专家来验证存货的质量、状况或价值。
- 4.某些存货可变现净值确定困难。存货的售价难以取得或继续加工尚需投入的成本、费用难以合理估计等原因可能导致可变现净值难以确定。
- 5.存货存放地点和权属关系不一致。如存货寄存在本企业,但不归本企业所有,或者本企业的存货寄存在其他企业等。
(二)存货重大错报风险
存货重大错报风险通常包括以下几个方面:
- 存货实物不存在。可能导致存货期末账面余额保留发生高估的重大错报。
- 存货所有权不明确。存货可能不属于被审计单位,例如代外单位保管的存货与本企业存货未作区分,可能会导致存货期末账面余额发生高估的重大错报。
- 3.存货不完整。属于被审计单位的存货可能未在账面反映,影响存货的完整性,导致存货期末账面余额发生低估的重大错报。
- 4.成本核算错误。存货的单位成本可能存在计算错误,影响存货的准确性及计价。
- 存货跌价准备计提不足。存货的账面价值可能无法实现,导致跌价准备的计提不充分。
- 存货存放管理缺陷(如多地点分散存放)。存放分散或管理混乱可能增加毁损、遗失风险,或导致重复记录、盘点遗漏。
- 存货性质复杂。某些存货需要专业知识来评估其质量或价值,例如化工产品、高科技产品、农林牧渔产品等。
- 管理层舞弊风险。通过虚构存货、转移资产至账外、存货在不同仓库空转等方式操纵报表,导致存货存在性、完整性重大错报。
- 第三方仓库管控失效。存放于第三方的存货若未核实权属或监管缺失(如关联方控制的仓库),可能引发存在性及所有权认定风险。
实务中,被审计单位管理层通过虚构存货以及转移资产形成账外存货等方式舞弊也屡见不鲜。
二、评估和识别存货相关重大错报风险
注册会计师应当执行风险评估程序,以评估、识别存货相关的重大错报风险,风险评估程序通常应当包括询问、分析、观察和检查等程序。
(一)了解被审计单位的存货业务流程
- 采购环节。审查采购计划的合理性、供应商选择的合规性、采购合同条款及验收程序的有效性。关注是否存在采购过量、价格异常波动或验收不严格等情况。
- 2.生产环节。熟悉生产工艺,了解在产品生产进度控制和成本分配方法。复杂工艺可能导致在产品完工程度难确定,影响存货计价;不合理的成本分配会使存货成本核算错误。
- 3.销售环节。检查销售订单执行、发货记录、退货处理和应收账款回收情况。未及时确认或提前确认销售、退货未正确记录等,会导致存货和收入利润的错报。
- 4.存放与管理。获取存货存放地点清单,核实其完整性,实地查看或询问相关人员,尤其关注偏远、临时或第三方保管仓库的管理情况,防止存货被盗用、损坏或记录不及时。了解存货存储条件和保管措施,对易变质、损坏存货,评估企业是否充分计提跌价准备。
(二)分析存货的财务数据
1.计算关键财务指标
计算存货周转率、存货周转天数、毛利率、存货跌价准备计提比例等关键财务指标,与同行业平均水平、被审计单位历史数据进行对比分析,找出异常波动的指标。
- 审查财务报表附注
阅读财务报表附注中关于存货的披露信息,了解存货的分类、计价方法、减值准备计提政策等,关注是否存在不合理的会计估计或会计政策变更。
- 分析存货结构
分析存货中原材料、在产品、产成品、发出商品、在途物资等占比情况,结合被审计单位的采购、生产、销售模式以及合同订立条款等等,判断存货结构是否合理。例如,对于生产周期较长或订单模式销售的企业,产成品占比较低较为正常;而对处于销售旺季或库存模式销售的企业,产成品占比较高较为正常。
- 分析存货的库龄
了解企业对存货库龄管理的相关内控有效性,复核管理层提供的存货库龄表是否正确,关注是否存在人为调节存货库龄的情况。例如某些系统无法记录存货的实际库龄。
(三)评估存货的内部控制有效性
审查存货内部控制制度设计的合理性,包括授权审批、职责分离和盘点制度等。检查采购、验收、仓储、领用、生产、入库、销售、发货、运输、盘点、收付款等环节的执行情况,观察、询问并检查相关文件记录。若内部控制存在缺陷,如关键岗位轮岗频繁、职责不清或审批程序形式化,会增加错报风险。
(四)识别存货的特殊风险 1.考虑存货的性质和特点
对于易腐烂、易变质、易过时的存货,如生鲜食品、时尚产品等,关注其保质期、市场需求变化等因素,评估是否存在减值风险。对于具有特殊性质的存货,如危险化学品、贵重物品等,考虑其存储、保管和安全方面的特殊要求,检查是否得到有效遵守。
2.关注存货的存放地点
如果存货存放在多个地点,尤其是地理位置分散或存在第三方保管的情况,评估存货管理的复杂性和风险。对于存放于偏远地区或特殊环境下的存货,考虑监盘的可行性和成本效益,同时关注存货的运输、保管和安全风险。
3.分析存货的交易模式
对于存在特殊交易模式的存货,如寄售、代销、委托加工等,详细了解相关合同条款和业务流程,评估是否存在收入确认时点不准确、存货所有权归属不明确等风险。检查与这些特殊交易相关的会计处理是否符合企业会计准则的规定。
(五)利用数据分析和职业判断 1.运用数据分析工具
利用数据分析软件或电子表格工具,对存货的采购记录、销售记录、库存明细账等数据进行分析。通过数据挖掘、趋势分析、异常值检测等方法,发现潜在的错报风险点。例如,分析存货的采购价格波动情况,识别是否存在价格异常的采购交易;分析存货的销售毛利率,找出与正常水平差异较大的产品或客户。
2.运用职业判断综合评估
注册会计师应运用自身的专业知识和职业判断,对存货相关重大错报风险进行综合评估。考虑各项风险因素之间的相互关系和影响程度,确定存货整体的重大错报风险水平。对于评估为高风险的存货项目,应计划实施更为详细的审计程序;对于评估为低风险的存货项目,可以适当简化审计程序,但应确保获取的审计证据仍然具有充分性和适当性。
三、评估和识别与存货相关的舞弊风险
存货因其种类繁多、流动性强且在企业资产中占据重要地位,常成为舞弊的高发领域,注册会计师需要在监盘工作执行过程中关注可能存在舞弊的迹象。
(一)分析企业环境与动机
分析被审计单位所处的行业状况、市场竞争态势以及自身经营业绩。若企业面临激烈的市场竞争、业绩下滑、融资需求迫切、高管薪酬与业绩紧密挂钩或存在上市、保牌等压力时,其通过存货舞弊来粉饰财务报表的可能性会显著增加。若企业为了少交税金、平滑利润、避免退市等目的,也可能利用存货舞弊来压低当期利润。企业存货虚高可能会导致虚高业绩;而企业存货虚低可能会虚低业绩。
(二)关注存货数据异常
对存货的关键财务指标进行纵向和横向分析。纵向对比企业不同时期的存货周转率、存货周转天数、毛利率、存货占总资产比例、存货跌价准备计提比例等指标,若出现大幅波动且无合理业务解释,如存货周转率突然下降而销售情况稳定,可能暗示存货存在积压或计价不实。横向与同行业企业进行比较,若某企业的存货相关指标明显偏离行业平均水平,需进一步探究原因。
(三)关注交易模式异常 1.与关联方的异常交易
被审计单位与关联方之间存在大量且不寻常的存货交易,如以偏离市场价向关联方销售存货,或从关联方采购大量存货但长时间未使用,这可能是为了转移资金或虚增存货。
2.虚构客户或供应商
被审计单位的销售记录或采购记录中存在虚构的客户或供应商,这可能是为了虚增销售收入或存货。
3.异常的销售退回或采购取消
在财务报表日前后,被审计单位出现大量销售退回或采购取消的情况,且无合理商业理由,这可能是为了调整存货水平和销售收入。
(四)关注管理层行为异常 1.限制监盘范围
如果管理层无合理理由限制注册会计师对某些存货存放地点进行监盘,可能存在舞弊风险。例如,管理层声称某些仓库因安全或隐私原因无法进入,这可能表明这些仓库中的存货存在虚增或其他问题。
2.不配合监盘工作
管理层对监盘工作不配合,如拖延提供盘点计划、盘点记录,或在监盘过程中设置障碍,如安排不熟悉存货的人员参与盘点,这可能是为了掩盖存货的真实情况。
3.对监盘时间提出不合理要求
管理层要求在非正常的时点进行监盘,如在工作日之外或节假日,这可能是为了在监盘前有时间调整存货记录或实物;或者盘点时间离资产负债表日间隔较远,导致无法准确核实资产负债表日存货金额。
注册会计师需要根据具体情况下对于被审计单位与存货数量相关的舞弊风险评估,设计和实施相应的存货监盘审计程序,并恰当应对监盘过程中所识别出的舞弊或舞弊嫌疑。例如,对于注册会计师在监盘过程中注意到、但并未反映在被审计单位存货盘点表上的存货,如果管理层解释称这些存货为代第三方持有或保
管的存货,注册会计师可以通过进一步的审计程序,包括查看与这些存货权属相关的证明文件、向第三方函证等,来评估管理层答复的真实性和合理性,以应对可能存在的这些存货已被确认为销售收入但其控制权实际尚未转移的重大错报风险。
四、存货舞弊案例
上市公司名称 |
存货舞弊方式 |
影响的相关财务报表认定 |
振隆特产 |
1. 通过调节出成率、调低原材料采购单价方式少结转销售成本; 2. 未在账面确认已处理霉变存货损失的方式虚增 利润。 |
存在、计价和分摊 |
昆明机床 |
通过设置账外产成品库房、虚构生产业务、虚假降低实际产品制造成本等方式,多计各期营业成本,少计各年度期末存货。 |
完整性、计价和分摊 |
现代农装 |
全资子公司洛阳中收机械装备有限公司未按现代农装 2014 年年度报告中披露的会计估计政策对其全部期末存货测算计提存货减值准备,少计存货减值准备。 |
计价和分摊 |
百乐米业 |
采购原粮业务部分属于虚构,百乐米业出纳彭某琴实际控制 70 多张自然人的银行卡,百乐米业虚假采购原粮的采购款转入上述银行卡,并将转账金额录入 ERP 系统。虚假采购原粮导致存货虚增。 |
存在 |
抚顺特钢 |
通过伪造、变造原始凭证及记账凭证、修改物供系统、成本核算系统、财务系统数据等方式调整存货中“返回钢”数量、金额,虚增涉案期间各报告期末存货。 |
存在、计价和分摊 |
皇台酒业 |
甘肃皇台酒业股份有限公司 2016 年年度报告披露 的期末库存商品账面余额 131,348,696.56 元,其 中母公司库存商品账面余额 130,848,257.63 元, 现有证据证明母公司库存商品 2016 年年末实际结存金额为 44,549,474.33 元,2016 年年报虚假记载库存商品账面余额 86,298,783.30 元。 |
存在 |
金正大 |
1. 为解决大额预付账款余额和虚假暂估存货余额,消化存货盘亏问题,金正大通过领用虚假暂估入库的原材料和实际已盘亏的存货、虚构电费和人工费等方式虚构生产过程,虚增产成品 254,412.84 万元,并通过虚假出库过程,计入发出商品科目。 2. 同时,金正大还将从诺贝丰虚假采购并暂估入库的 65,302.33 万元货物也计入发出商品科目,最终 形成发出商品 319,715.17 万元。 上述情况导致金正大《2019 年年度报告》虚增存货 319,715.17 万元,虚增利润总额 14,181.26 万元,虚增负债(其他应付款/应付职工薪 酬)1,435.84 万元。 |
存在 |
广州浪奇 |
为美化报表,广州浪奇将部分虚增的预付账款调整为虚增的存货。通过上述方式,广州浪奇《2018 年年度报告》虚增存货金额为 956,423,831.44 元,占当期披露存货金额的 75.84%、披露总资产的 13.54%、披露净资产的 50.53%。《2019 年年度报告》虚增存货金额为 1,082,231,342.91 元,占当期披露存货金额的 78.58%、披露总资产的 12.17%、披露净资产的 56.83%。 |
存在 |
豫金刚石 |
通过虚构采购交易虚增存货 2019 年,豫金刚石虚构与河南协鼎实业有限公司 (以下简称协鼎)、深圳市金利福钻石有限公司(以下简称深圳金利福)、郑州鸿展超硬材料有限公司 (以下简称鸿展)之间的采购交易,交易金额分别为 364,514,658.58 元、99,886,911.92 元、 412,384,946.42 元。上述采购交易存在未开具发票、对外支付的采购款回流并形成闭环、未实际办理验收程序、交易对价不具有合理性及公允性等异常特征,不具有商业实质和真实性。依据《企业会计准则第 1 号—存货》(2007 年 1 月 1 日实施)第四条规定,豫金刚石在上述交易中采购的商品不满足存货确认条件。通过上述虚假采购交易,豫金刚 石 2019 年年度报告虚增存货 628,133,252.58 元。 |
存在 |
注:选自证监会公开的相关存货舞弊案例。
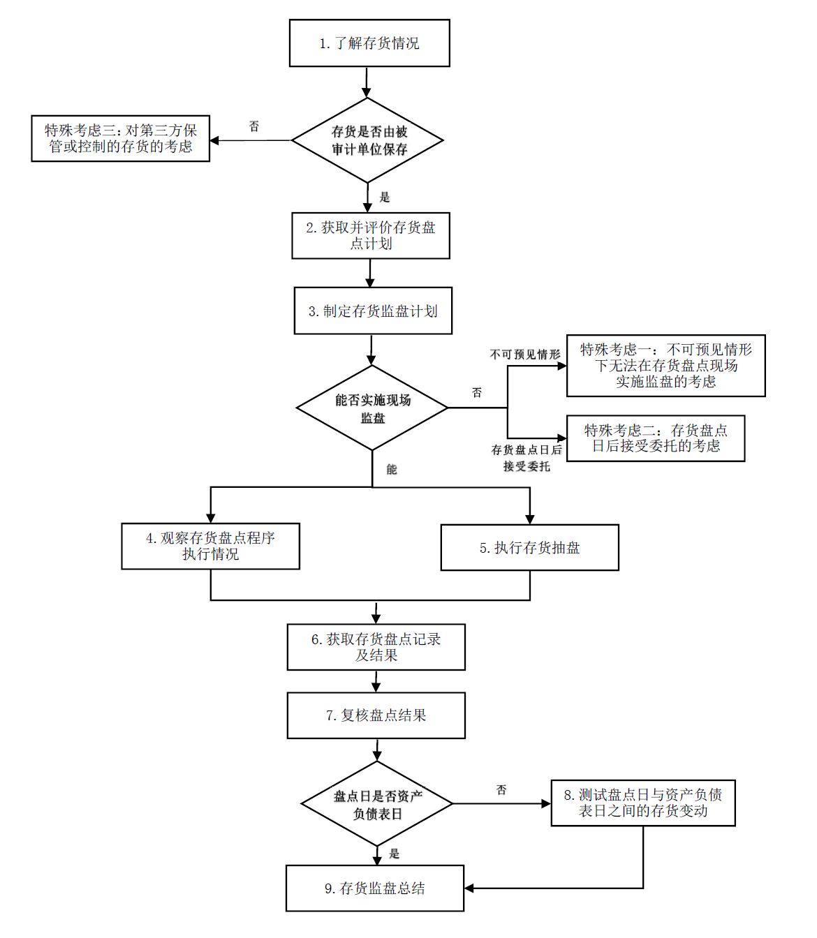
第三章 存货监盘操作流程
本流程以存货监盘为例,对其他有形资产进行监盘的,可参照执行。存货监盘操作流程:
第四章 存货监盘操作规范
第一节 了解存货相关信息
注册会计师应当在监盘工作开始前了解存货相关信息,合理确定参与监盘的范围、时间、地点、人员以及存货监盘的程序。
一、获取存货存放地点清单
在计划存货监盘时,注册会计师需要考虑的事项包括存货的范围、存货的存放地点(包括不同存放地点的存货的重要性和重大错报风险),以确定适当的监盘地点。
如果被审计单位的存货存放在多个地点,注册会计师可以要求被审计单位提供一份完整的存货存放地点清单(包括期末库存量为零的仓库、租赁的仓库,以及第三方代被审计单位保管存货的仓库等),并考虑其完整性。根据具体情况下的风险评估结果,注册会计师可以考虑执行以下一项或多项审计程序:
(一)询问被审计单位除管理层和财务部门以外的其他人员,如营销人员、采购人员、仓库人员等,以了解有关存货存放地点的情况;
(二)比较被审计单位不同时期的存货存放地点清单,关注仓库变动情况,以确定是否存在因仓库变动而未将存货纳入盘点范围的情况发生;
(三)检查被审计单位存货的出、入库单,关注是否存在被审计单位尚未告知注册会计师的仓库(如期末库存量为零的仓库);
(四)检查费用支出明细账和租赁合同,关注被审计单位是否租赁仓库并支付租金,如果有,该仓库是否已包括在被审计单位提供的仓库清单中;
(五)检查被审计单位“固定资产——房屋建筑物”明细清单,了解被审计单位可用于存放存货的房屋建筑物。获取被审计单位的房屋建筑物平面图,识别可用于存放存货的地点;
(六)查看被审计单位管理系统(例如 ERP 系统)中的仓库信息。
在获取完整的存货存放地点清单的基础上,注册会计师可以根据不同地点所存放存货的重要性以及对各个地点与存货相关的重大错报风险的评估结果(例如,注册会计师在以往审计中可能注意到某些地点存在存货相关的错报,因此在本期审计时对其予以特别关注),选择适当的地点进行监盘,并记录选择这些地点的原因。
二、获取存货明细表
获取存货明细表,并通过询问被审计单位相关人员,了解存货的内容和性质,重点考虑下列方面:
(一)金额较大、数量较多或单价较高的存货;
(二)是否有在产品,以及在产品的完工程度如何确认;
(三)是否有毁损、陈旧、过时、残次的存货;
(四)是否有性质特殊的存货。
性质特殊的存货可能包括:难以识别的存货(如贵金属、液态产品、电子器件、化工产品等);需要利用特殊配方或制造工艺加工的存货;具有一定危害性的存货;数量难以估计的存货(如原料堆、矿藏等);价值难以估计的存货(如稀有玉石等)。
三、了解与存货相关的内部控制和盘存制度
在制定存货监盘计划前,注册会计师应当了解被审计单位与存货相关的内部控制,并根据内部控制的完善程度确定进一步审计程序的性质、时间和范围。与存货相关的内部控制涉及被审计单位供、产、销各个环节,包括采购、验收入库、仓储、加工、销售出库、运输等方面。需要说明的是,与存货内部控制相关的措施有很多,其有效程度也存在差异。
存货数量的盘存制度一般分为实地盘存制和永续盘存制。存货盘存制度不同,对存货数量的控制程度的影响也不同。
四、查阅以前年度的监盘工作底稿
注册会计师可以通过查阅以前年度的存货监盘工作底稿,了解被审计单位的存货情况、存货盘点程序以及其他在以前年度审计中遇到的重大问题。在查阅以前年度的存货监盘工作底稿时,注册会计师应充分关注存货盘点的时间安排、周转缓慢的存货的识别、存货的截止确认、盘点小组人员的确定以及存货多处存放等内容。
同时,注册会计师应结合已实施的分析程序,了解本期存货的重大变化以及各类存货数量的波动程度。
如果上期财务报表由其他会计师事务所审计,注册会计师可以在与前任注册会计师的沟通中询问该事务所发现的与存货盘点/监盘有关的问题,必要且可行时,可以考虑查阅前任注册会计师的监盘工作底稿。
五、常见的错误或风险
(一)获取存货存放地点清单后,未评价其完整性,可能导致遗漏重要的存货存放地点;
(二)未详细了解存货的内容和性质,可能导致设计的存货监盘方案不恰当。
六、存货存放地点的工作底稿
将获取的存货存放地点清单、存货明细表作为“存货监盘计划 ”的附件。并在“存货监盘计划 ”中记录存货的相关信息。
第二节 获取并评价被审计单位存货盘点计划
一、获取存货盘点计划
注册会计师应在审计工作开展的早期阶段,要求被审计单位以书面形式提供详细的存货盘点计划。该计划应涵盖存货盘点的全面信息,包括但不限于盘点的时间安排、详细的范围界定、参与人员的明确分工、所采用的具体方法以及预期达到的目标等内容。
少数情形下(如存货数量极少),如果被审计单位未编制书面的存货盘点计划,注册会计师应当询问管理层及其他适当人员,了解被审计单位的存货盘点程序,并评价其是否充分、适当。
二、评价存货盘点计划的充分性和适当性
(一)评价盘点时间安排的合理性 1.与财务报表日的关联考量
若被审计单位采用实地盘存制,依据会计核算原理和审计准则要求,盘点日必须与财务报表日保持一致,以保证存货数量在财务报表中的准确反映,为财务报表使用者提供可靠的决策信息。若采用永续盘存制,盘点时间应接近财务报表日,且期间存货变动的控制措施应有效。如果盘点时间与财务报表日间隔较远,需要详细评估控制措施的有效性,如是否定期进行中期盘点、是否有有效的存货移动控制程序等。需要注意的是,盘点日与资产负债表日间隔的期间越长,核实资产负债表日存货数量的难度就越大。审计人员需谨慎评估该时间安排对审计风险的影响。
2.特殊情况的适应性分析
对于某些具有明显季节性生产或销售特点的企业,如农业企业在农作物收获季节、服装企业在换季时期,其存货数量和结构会发生显著变化。在这种情况下,盘点时间应紧密结合企业的生产经营周期,选择在存货量相对稳定、具有代表性的时段进行,确保能够准确反映企业在正常经营状态下的存货状况,避免因季节性波动导致的盘点误差对财务报表产生误导。
(二)评估盘点范围和场所的完整性 1.存货项目的全面涵盖
注册会计师需依据被审计单位的存货分类体系和财务报表认定要求,仔细核对盘点计划中是否包含了所有应纳入盘点范围的存货项目。从原材料的初始采购阶段,到在产品的生产加工过程,再到产成品的最终成品阶段,以及可能存在的在途物资、委托代销、委托加工和存放于第三方的存货等特殊情况,均应无一遗漏。任何遗漏都可能导致存货数量的低估或高估,进而影响财务报表的真实性和公允性。
对于特殊类型的存货,如矿藏、贵金属、生物资产等,需要特别关注盘点计划中是否包含相应的盘点方法和控制措施,如聘请专家协助盘点、使用特殊的计量工具等。
2.存放场所的全面涵盖
要求被审计单位提供详尽的存货存放场所清单,清单应包括企业内部的仓库、车间、临时存储点以及外部的第三方仓库、客户寄存点等所有可能存放存货的地点。通过实地观察、查阅相关租赁合同、仓储协议以及与企业内部人员的沟通询问等方式,对清单的完整性进行核实。特别关注偏远地区的仓库、临时租用的场地或近期新启用的存储设施等容易被忽视的场所,确保所有存货都能被纳入盘点范围,防止企业通过隐藏存货存放地点来操纵存货数量和财务报表数据。
(三)评价盘点人员分工及胜任能力 1.职责分工的合理性审查
分析盘点小组的人员构成和职责分配情况,确保每个成员的职责清晰明确且相互制衡。例如,负责实物盘点的人员不应同时负责存货记录的登记或调整工作,以避免出现自盘自记可能导致的舞弊风险。盘点过程中的监督人员应具备独立的监督能力和职责权限,能够有效监督盘点工作的准确性和合规性,确保盘点结果的可靠性。
2.专业胜任能力的评估
对于参与盘点的人员,评估其是否具备足够的专业知识和经验来识别和处理各类存货项目。对于复杂的存货,如高科技产品、精密仪器或特殊化工原料等,盘点人员应熟悉其特性、计量方法和质量判断标准。通过查阅人员的工作简历、培训记录或进行现场询问等方式,了解其在存货管理和盘点方面的经验和能力水平。若发现部分人员专业能力不足,可能影响盘点工作的准确性,注册会计师应要求被审计单位采取相应的培训或人员调整措施,以降低审计风险。
(四)分析盘点前会议及任务布置的有效性
1.指令传达与任务明确性检查
了解被审计单位是否组织了全面且有效的盘点前会议,在会议上是否清晰、准确地传达了盘点指令和工作要求。盘点任务应分解为具体、可操作的步骤,并明确每个步骤的执行标准和时间节点。例如,规定在某个特定时间内完成特定区域存货的初步盘点,在另一个时间点前完成复盘工作等。同时,任务布置应确保每个盘点人员清楚知晓自己负责的区域、存货类别以及需要记录的数据信息,避免出现职责不清或任务模糊导致的盘点混乱和错误。
2.复核程序的合理性评估
审查盘点计划中是否设置了合理的复核程序,如安排独立的复盘小组对初盘结果进行抽查和核对,或者要求不同的盘点人员对关键存货项目进行交叉盘点。复核程序应具备明确的操作指南和判断标准,以保证能够有效发现和纠正初盘过程中可能出现的错误或舞弊行为。例如,规定复盘小组对一定比例的存货项目进行重新盘点,若发现差异超过某个阈值,则需对整个区域或类别存货进行重新盘点和调查,确保盘点结果的准确性和可靠性。
3.人员理解与执行能力确认
通过与参与盘点的工作人员进行沟通交流,了解他们是否真正理解了各自的职责和任务要求,以及是否具备执行任务的能力和条件。询问他们在盘点过程中遇到问题的解决途径和反馈机制,确保在实际盘点工作中,工作人员能够按照计划有序地开展工作,及时处理出现的问题,避免因人员对任务的误解或执行不力而影响盘点工作。
(五)评价记录和控制存货盘点的结果的指令和程序是否充分、适当
评价管理层制订的存货盘点的指令和程序时,注册会计师需要考虑这些指令和程序是否包括下列方面:
- 适当控制活动的运用(如,被审计单位所使用的盘点表单的设计,以及盘点记录的使用、收集、清点等控制程序是否恰当)。
一般而言,盘点表单至少应包括以下内容:有形资产名称、存放地点、规格型号、计量单位、账面数量、盘点数量、有形资产现状(如正常、暂停使用、长期停止使用、呆滞、毁损等)、差异数量、差异分析等,且盘点表单予以连续编号。
同时还可以考虑在盘点表单设计时,增加单位成本、账面原值等数据。如果盘点表单中没有单位成本、账面原值,注册会计师还应执行将盘点表单中的存货数量与会计记录(存货数量金额明细账)进行核对的审计程序,考虑盘点表单中存货的完整性。
- 对于在产品的完工程度的认定方法是否恰当。如是否参考生产进度计划、已投入的原材料和人工成本比例、关键工序的完成情况等因素来确定在产品的完工程度。
- 对毁损、陈旧、过时、残次的存货区分方法是否恰当。是否建立了有效的识别和分类机制。
- 对所有权不属于被审计单位的存货区分方法是否恰当。
- 存货的计量工具和计量方法是否适当。
- 对性质特殊的存货的盘点方法是否恰当。
常见的盘点方法和控制程序可能并不完全适用于某些特殊类型的存货,这些存货可能存在无法用标签予以标识、数量难以估计或质量难以确定等情况。对于这些特殊类型的存货,注册会计师可以首先了解被审计单位计划釆用的盘点方法,并评估其盘点方法是否满足会计核算的需要,即保证存货在财务报表中得以恰当计量和披露。在此基础上,注册会计师需要运用职业判断,根据被审计单位所处行业的特点、存货的类型和特点以及内部控制等具体情况,设计针对特殊类型存货的具体监盘程序。
- 被审计单位对存货在不同存放地点之间的移动所采取的控制程序是否恰当;一般而言,被审计单位在盘点过程中停止生产并关闭存货存放地点以确保停
止存货的移动,有利于保证盘点的准确性。但特定情况下,被审计单位可能由于实际原因无法停止生产或收发货物。这种情况下,注册会计师可以根据被审计单位的具体情况考虑其无法停止存货移动的原因及其合理性。同时,评价被审计单位对存货移动所釆取的控制程序和对存货收发截止影响的考虑。
(六)审查盘点结果汇总及差异处理机制 1.汇总方法的科学性审查
检查盘点结果的汇总方式是否科学合理,能够准确反映存货的实际情况。例如,对于多地点、多类别存货的盘点结果,应采用适当的分类汇总和统计方法,确保数据的完整性和准确性。关注汇总过程中是否存在数据遗漏、重复计算或错误分类的情况,如不同仓库的同种存货是否正确合并计算,在产品和产成品是否按照规定的核算方法进行汇总等。
2.差异分析的合理性评估
分析盘点计划中对盘盈、盘亏等差异情况的分析方法和流程是否合理。计划应要求对差异进行详细的原因调查,包括是否存在存货收发记录错误、存货损坏或丢失、计量误差、记账差错等。对于可能的原因,应制定相应的排查程序和判断标准,确保差异分析的全面性和准确性。例如,规定对于数量差异较大的存货项目,需追溯到采购、生产、销售等相关环节的记录进行核对,以确定差异的根源。
3.处理措施的恰当性判断
审查盘点计划中针对盘点差异所制定的处理措施是否恰当。处理措施应符合会计准则和企业内部会计制度的要求,确保财务报表能够准确反映存货的实际价值。对于盘盈的存货,应明确规定是否需要进行追溯调整或作为当期收益处理;对于盘亏的存货,应判断是否需要进行损失认定和账务处理,以及相关的审批流程和权限是否明确。同时,关注处理措施是否考虑了差异对成本核算、利润计算和财务报表披露的影响,保证财务信息的真实性和公允性。
三、与管理层沟通存货盘点计划
注册会计师通常可利用存货盘点计划调查问卷等形式,与被审计单位管理层讨论存货盘点计划。若在评价过程中发现被审计单位的存货盘点计划存在缺陷或不足,注册会计师应及时与管理层进行沟通,要求其对盘点计划进行修改和完善。必要时,可以召开会议,与被审计单位的管理层、仓库管理人员、财务人员等进行面对面的沟通,详细讨论盘点计划的不足之处和改进措施。注册会计师应持续跟进,确保修改后的计划充分、适当。
四、常见错误或风险
(一)获取存货盘点计划后,未评价其是否充分、适当。
(二)存货盘点计划存在缺陷,而注册会计师未要求管理层修改或未持续跟进直至盘点计划修改完善。
五、评价存货盘点计划工作底稿
(一)存货盘点计划
将获取的被审计单位存货盘点计划作为“存货监盘计划 ”的附件。
(二)记录评价过程
记录评价盘点计划的过程,包括检查盘点计划的完整性、评价盘点时间的合理性、评价盘点地点的完整性、评价盘点人员的分工和胜任能力、评价盘点范围的全面性、评价盘点方法的适用性、评价控制措施的有效性等。如果认为存货盘点计划存在缺陷,记录相关缺陷,以及与管理层沟通的过程和结果。
(三)存货盘点计划问卷(如有)
第三节 制定存货监盘计划
制定存货监盘计划的目的是确保注册会计师能够有效地获取有关存货存在和状况的充分、适当的审计证据。
一、存货监盘计划的内容
监盘计划应涵盖存货盘点的各个方面,包括监盘时间、地点、人员安排,监盘具体方法以及监盘具体程序等,以确保监盘工作的顺利进行。
(一)确定监盘目标与范围 1.明确监盘目标
依据审计总体目标和对存货审计的具体要求,清晰界定存货监盘的目标。主要目标在于通过实地观察和检查,验证存货的存在和状况是否与被审计单位的财务记录相符,同时关注存货的所有权归属情况,确定是否存在影响存货价值的因素,如存货是否存在损坏、滞销、过时等问题,为财务报表中存货项目的认定提供可靠的审计证据。
2.界定监盘范围
综合考虑被审计单位的存货构成、业务特点及财务报表重要性水平,准确划定存货监盘的范围。存货构成方面,需涵盖原材料、在产品、产成品、周转材料、低值易耗品等各类存货;业务特点上,若企业存在特殊业务模式,如委托加工、代销等涉及的存货,也应纳入监盘范围;根据财务报表重要性水平,对于金额重大或对利润影响较大的存货项目,应给予重点关注并确保纳入监盘范围。同时,结合风险评估结果,对高风险领域的存货,如易变质、价值波动大或位于偏远地区管理难度大的存货,适当扩大监盘范围,以降低审计风险。
(二)确定监盘时间与地点 1.确定监盘时间
充分考虑被审计单位的存货盘点时间安排、生产经营周期及内部控制的有效性来确定监盘时间。若被审计单位采用实地盘存制,监盘时间通常应与盘点时间一致,即财务报表日;若采用永续盘存制,可在接近财务报表日的期间进行监盘,但需确保能够合理推断财务报表日的存货数量。对于具有季节性生产或销售特点的企业,应选择在存货量相对稳定、能代表全年平均水平的时间段进行监盘,避免因季节性波动影响监盘结果的可靠性。同时,考虑企业的生产计划和销售安排,避免在企业生产高峰期或销售旺季进行监盘,以免干扰企业正常运营且增加监盘难度。
2.确定监盘地点
根据被审计单位提供的存货存放地点清单,结合存货的重要性和风险程度确定监盘地点。若存货存放在多个地点,需合理安排监盘路线和时间,确保对各重要地点的存货都能进行有效监盘。对于异地存货或第三方保管的存货,应根据其可获取性和可靠性,决定采用现场监盘、函证或委托当地注册会计师协助监盘等方式,并制定相应的实施计划和沟通协调机制。
- 现场监盘
根据《中国注册会计师审计准则第 1311 号——对存货、诉讼和索赔、分部信息等特定项目获取审计证据的具体考虑》的要求,注册会计师应在存货盘点现场实施监盘(除非不可行),即应在被审计单位进行存货盘点的同时实施监盘。如果由于不可预见的情况,无法在存货盘点现场实施监盘,注册会计师应当另择日期实施监盘,并对间隔期内发生的交易实施审计程序。
- 多个存货地点的监盘选择
如果存货存放于多个地点,注册会计师应当根据不同存放地点的存货的重要性和重大错报风险,确定适当的监盘地点。包括但不限于:
①重要地点。对于重要的存货存放地点(即存货金额较大或重大错报风险较高),全部实施监盘;
②其他地点。对于其他存货存放地点,选择部分存放地点实施监盘,未实施监盘的存货存放地点,考虑实施替代审计程序。为增加审计程序的不可预见性,在可行时,注册会计师可不预先告知被审计单位拟实施监盘的存放地点。此外,在连续审计中,注册会计师应考虑在不同期间变更所选择实施监盘的存放地点;
③同一种存货存放于多个地点。如果同一种存货存放于多个地点,应当同时实施监盘;如果同时实施监盘确有困难的,注册会计师应当在按顺序实施监盘后,再对已经实施过监盘的仓库进行观察,以确认存货未被从一个仓库转移至另一个仓库。
- 第三方保管的存货
对于由第三方保管或控制的存货,根据具体情况决定是否需要实施监盘。如果不实施监盘,但是由第三方保管或控制的存货对财务报表是重要的,注册会计师应当实施下列一项或两项审计程序,以获取有关该存货存在和状况的充分、适当的审计证据:向持有被审计单位存货的第三方函证截至财务报表日的存货品类、数量和状况;实施检查或其他适合具体情况的审计程序。
(三)安排监盘人员与分工
1.组建监盘团队
选择具有丰富审计经验、熟悉存货审计业务和相关会计准则的审计人员组成监盘团队。团队成员应包括具备存货计价和成本核算知识的专业人员,以便在监盘过程中对存货价值相关问题进行准确判断;对于特殊类型存货,如化工产品、高科技设备等,如有必要,应邀请具有相关行业背景或专业技术知识的专家参与监盘工作,确保对特殊存货的监盘能够有效实施。
2.明确人员分工
对监盘团队成员进行合理分工,明确各自的职责和任务。通常包括现场负责人,负责整体监盘工作的组织、协调和监督,与被审计单位管理层和相关人员进行沟通,及时解决监盘过程中出现的问题;盘点观察员,负责实地观察被审计单位的盘点过程,确保盘点程序按照计划执行,记录盘点过程中的异常情况;存货检查人员,负责对存货的数量、质量、规格等进行详细检查,核对存货的标识、标签与记录是否一致,并抽取一定样本进行实地盘点与账存数量的核对;文件审查人员,负责收集、审查与存货相关的文件资料,如采购合同、发票、出入库单、盘点表等,验证存货的收发存记录的准确性和完整性,以及存货的所有权归属情况;数据录入人员,负责录入盘点数据至电子表格、生成初步差异分析数据等。分工过程中,应确保各成员之间的工作相互配合、相互监督,避免出现职责不清或工作重复的情况。
(四)设计监盘程序与方法
1.确定基本监盘程序
根据审计准则和被审计单位的实际情况,确定在存货盘点现场实施的基本监盘程序。包括但不限于:
- 评价管理层用以记录和控制存货盘点结果的指令和程序,检查其是否合理、有效且得到一贯执行;
- 观察管理层制订的盘点程序的实际执行情况,确保盘点人员严格按照规定的方法和步骤进行操作;
- 对存货进行全面或抽样检查,核实存货的数量、质量、状况等与账面记录的一致性;
- 执行抽盘程序,从存货盘点记录和实物两个方向进行双向追查,以验证存货盘点的准确性和完整性。
2.选择监盘方法
根据存货的性质、特点和存放方式等因素,选择合适的监盘方法。例如:
- 对于大型、笨重的存货,如机械设备、建筑材料等,可以采用实地观察和测量的方法,结合盘点标签和标识进行核对;
- 对于数量众多、规格相似的存货,如零部件、小商品等,可运用抽样技术选取样本进行盘点和检查,并根据样本结果推断总体情况;
- 对于特殊类型的存货,如易挥发、有毒有害或需要特殊设备和技术才能盘点的存货,应在专家的指导下,采用专门的方法和工具进行监盘,如使用专业仪器测量化学物质的含量、借助特种设备对高空或地下存货进行盘点等;
- 考虑利用信息技术手段,如存货管理系统、电子标签等,提高监盘效率和准确性,但需对其可靠性进行评估和验证。
(五)考虑特殊情况与应对措施
1.应对不可预见情况
预见到可能出现的不可预见情况,如自然灾害、交通中断、疫情等不可抗力因素,以及存货存放地点的特殊环境限制(如危险区域、偏远山区等)或企业突发的生产经营变故,制定相应的应对措施。例如,提前制定替代监盘计划,如在无法进行现场监盘时,考虑委托当地审计机构或其他可靠第三方协助监盘、采用远程视频监盘等方式,并明确在这些情况下的审计证据获取要求和程序。同时,与被审计单位保持密切沟通,及时了解可能影响监盘工作的各种信息,以便提前做好应对准备,确保审计工作的连续性和有效性。
2.处理特殊存货问题
针对特殊存货,如生物资产、贵金属、艺术品等,制定专门的监盘策略和方法。对于生物资产,如养殖的牲畜、种植的农作物等,需了解其生长周期、养殖或种植技术,结合专业的农业或生物学知识进行监盘,必要时聘请兽医、农业专家等协助工作;对于贵金属和艺术品等价值高、专业性强的存货,要核实其来源、鉴定证书和市场价值评估依据,可能需要借助专业的鉴定机构或专家意见来确定其真实性和价值。在监盘过程中,详细记录特殊存货的特征、位置、数量及相关的鉴定和评估信息,确保对这些特殊存货的审计证据充分、可靠。
(六)制定沟通与协调机制
1.内部沟通协调
在审计团队内部建立有效的沟通机制,确保参与存货监盘的人员能够及时、准确地交流信息和问题。明确各成员之间的信息传递渠道和报告要求,如现场负责人应及时汇总和分析各成员的工作成果,向项目负责人汇报监盘工作的整体情况,以便项目负责人根据实际情况调整审计计划和资源分配。
2.外部沟通协调
加强与被审计单位管理层、财务人员、仓库管理人员及其他相关人员的沟通与协调。在监盘前,与被审计单位充分沟通监盘计划和要求,确保其理解并配合审计工作;监盘过程中,及时向被审计单位反馈发现的问题和需要进一步提供的信息,要求其协助解决和提供相关资料;监盘结束后,与被审计单位就监盘结果和审计意见进行沟通,听取其意见和解释,对于存在的差异和问题,获取进一步的差异解释和支持性审计证据。
同时,对于涉及第三方保管或提供服务的存货,如委托加工商、仓储物流公司等,建立与第三方的沟通渠道,明确函证或实地走访等沟通方式的要求和程序,确保能够获取充分、可靠的审计证据。
二、常见的错误或风险
(一)存货监盘计划不完善。存货监盘计划过于简单,缺乏必要的细节和指导内容。例如,未明确规定抽样方法,使得监盘人员在实际操作中缺乏明确的依据,可能导致抽样的不准确性和代表性不足。
(二)存货监盘地点选择不当。在确定存货监盘地点时,没有全面考虑存货的分布和重要性,遗漏了一些重要的存货存放地点。
(三)存货监盘方法不当。根据存货的性质、特点和存放方式选择的监盘方法不恰当,例如对大型、重要的存货采用抽样盘点,对特殊类型的存货未聘请专家进行监盘。
(四)监盘范围不全面。可能受到人员不足、成本过高或其他主观因素的影响,注册会计师仅选择了少部分存货存放地点进行监盘。这种不全面的监盘范围可能导致审计结果无法准确反映存货的整体情况。
三、存货监盘计划工作底稿
(一)存货监盘计划。编制的存货监盘计划应包括上述目标、范围、时间安排、人员分工、监盘程序和方法等内容。
(二)相关参考资料(如有)。收集和整理与存货监盘相关的参考资料,如行业标准、存货技术资料等,作为审计工作的依据和参考。
第四节 观察存货盘点程序执行情况
一、盘点前的现场勘查
在被审计单位正式开始存货盘点之前,监盘人员应提前到达盘点现场,对现场环境进行全面勘查,确保盘点现场具备有序开展盘点工作的基础条件。包括但不限于:
(一)检查存货的存放区域是否合理划分
不同类别、批次的存货是否有明确的标识和隔离措施。获取仓库平面图(如有),了解存货在仓库的存放位置和存放方式。检查盘点路线、标识设置等是否得当。
(二)检查毁损、陈旧、过时、残次的存货是否已明确区分和存放
除被审计单位已明确区分和存放的存货外,注册会计师还需要识别是否存在其他毁损、陈旧、过时、残次的存货。对于毁损、陈旧、过时、残次的存货,注册会计师需要记录这些存货的名称、数量、编号等,以便后续实施存货的计价认定审计程序。
(三)检查所有权不属于被审计单位的存货是否已明确区分和存放
对于所有权不属于被审计单位的存货,注册会计师可以考虑获取并检查可证明这些存货所有权的资料,必要时,可以向存货所有者实施函证程序。即使被审计单位声明没有所有权不属于被审计单位的存货,注册会计师在监盘过程中也需要适当关注是否存在某些存货不属于被审计单位的迹象(例如,存货的外包装上附有其他单位的标识)。
(四)检查是否有存货未纳入盘点范围
确定是否存在因仓库变动而未将存货纳入盘点范围的情况发生。
(五)检查存储条件是否符合存货的特性要求
如温度、湿度敏感的存货是否存放在适宜的环境中,对于易变质、损坏的存货,是否有相应的防护和保管措施。
二、观察管理层制订的盘点程序的执行情况
注册会计师应密切关注管理层用于记录和控制存货盘点结果的指令和程序的实际执行状况,这对于确保盘点工作的准确性和可靠性至关重要。
(一)适当控制活动的运用情况
观察盘点表单的使用、控制情况,如对盘点表的收发是否有适当的控制程序。查看盘点人员是否严格按照表单要求准确记录存货的数量和状况,是否清晰、完整,所有被审计单位盘点人员均已对其工作签字确认,是否存在涂改、伪造记录的迹象,以及在盘点过程中对表单的收集、清点和流转是否规范有序。
(二)对于在产品完工程度的认定方法的执行情况
监盘人员要观察现场盘点人员是否依据既定的恰当方法进行判断和记录,并检查盘点人员在实际操作中是否准确运用这些标准,确保不同批次、不同项目的在产品和在建工程的完工程度认定具有一致性和合理性,避免因主观随意性导致的盘点误差。
(三)毁损、陈旧、过时、残次存货的区分情况
监盘人员应观察识别和分类机制是否得到切实执行。查看是否有明确的标识或标记用于区分这些存货,盘点人员是否能够准确识别并将其单独存放和记录,确保其与正常存货严格区分开来。同时,关注对这些特殊存货的记录是否详细,包括数量、问题描述、可能的减值情况等信息。
例如,对于有保质期的存货,如食品、药品、化工原料等,仔细查看其生产日期和保质期,统计临近保质期或已过期的存货数量,并与被审计单位的存货跌价准备计提情况进行对比分析。对于机械设备、电子产品等固定资产类存货,检查其外观是否有损坏、零部件是否齐全、能否正常运行等,以确定其是否存在减值迹象,以便后续注册会计师能够进一步核实其对财务报表的影响,并判断被审计单位的处理是否符合会计准则要求。
(四)所有权不属于被审计单位的存货的处理
监盘人员要检查被审计单位在盘点过程中是否严格执行了既定的区分方法。观察是否对受托代销、代管或其他来源的非自有存货进行了清晰的标识和单独统计,是否有完善的备查账簿或记录与之对应,确保这些存货不被错误地纳入本单位的盘点结果,同时也保证本单位的存货不会被误判为非自有存货。
(五)存货的计量工具和计量方法执行情况
监盘人员需现场检查其使用的计量工具是否经过校准且精度符合要求,操作人员是否正确操作计量工具并准确记录测量结果。如检验磅秤的精准度,并留意磅秤的位置移动与重新调校程序,将检查和重新称量程序相结合,检查称量尺度的换算问题。盘点后需要计算的,复核计算方法、计算公式及计算结果是否正确。对于不同性质、规格和包装的存货,确保其采用的计量方法科学合理且保持一致,如对于散装存货的体积测量、计件存货的计数、按重量计量的存货的称重等操作,均应严格遵循既定的计量规则,以保证存货数量的计量准确可靠。
(六)性质特殊的存货的盘点情况
监盘人员要重点观察被审计单位所制定的特殊盘点方法在实际操作中的应用情况。
在某些情况下,对于特定类型的存货(例如矿藏、贵金属等),被审计单位可能会聘请外部专业机构协助进行存货盘点。在这种情况下,尽管被审计单位所聘请外部专业机构执行的存货盘点本身并不足以为注册会计师提供充分、适当的审计证据,但注册会计师可以考虑其是否构成管理层的专家,并在适用的情况下根据对其客观性、专业素质和胜任能力进行的评估调整亲自测试的范围。具体而言,注册会计师可以考虑实施检查外部专业机构的盘点程序表、对其盘点程序和相关控制进行观察、抽盘存货、抽样对其结果执行重新计算,以及对盘点日至财务报表日之间发生的交易执行测试等程序。
以煤堆的监盘为例进行说明。假设某一电力企业有较大数量的存煤燃料,其管理层可能选择聘请外部的专业测量公司使用仪器设备采集煤堆的形状特征数据以计算存煤的体积,同时采集相关数据(例如水分比例等)以计算其堆积密度,然后利用体积和密度数据计算出盘点煤量。在这种情况下,注册会计师需要评价外部测量公司的胜任能力、专业素质和客观性,检查其煤堆测量计划和测量报告、并在监盘过程中关注被审计单位和外部测量公司所采用仪器设备的精准度、测量方法的适当性、体积和密度计算方法的合理性等因素。
必要的情况下,对于特殊类型的存货,注册会计师可能需要利用专家的工作协助其进行监盘。《中国注册会计师审计准则第 1421 号一利用专家的工作》规范了如何利用专家协助注册会计师获取充分、适当的审计证据,如果注册会计师决定利用专家的工作,应当按照该准则的要求执行工作。
(七)标识与标签核对情况
核对存货的标识和标签与实际存货的一致性,检查标签上的信息是否完整,包括存货名称、规格、型号、批次、数量等,且与盘点表单和企业存货记录相匹配。对于特殊存货或需要特别关注的存货,如高价值存货、易混淆存货等,是否有额外的标识或警示标志,以提醒盘点人员和监盘人员重点关注。
观察盘点人员应按照规定的顺序依次对存货进行清点,不得随意跳序或遗漏;已经盘点的存货与尚未盘点的存货是否有明确的标识区分,是否重复盘点。为减少潜在的遗漏或重复盘点,观察是否使用了预先编号的存货标签,或制定了能够提供相同控制效果的类似制度或程序。若被审计单位未使用盘点标签,应了解企业如何确定已盘点的存货。
三、存货移动的控制审查
(一)盘点期间移动管理
若盘点过程中存货无法停止移动,监盘人员应密切关注被审计单位是否严格执行了既定的控制程序。观察被审计单位是否对存货移动进行了及时记录,包括移动的时间、数量、原因、去向或来源等信息,是否有相关人员对存货移动进行审批和监督。
例如,在仓库内合理划分独立的过渡区域。检查是否将预计在盘点期间领用的存货准确无误地移至过渡区域,并对盘点期间办理入库手续的存货妥善暂存于过渡区域,确保相关存货只被盘点一次,避免因存货移动导致的重复盘点或遗漏盘点问题。
(二)移动信息记录与核对
注册会计师可以向管理层索取盘点期间存货移动相关的书面记录以及出、入库资料作为执行截止测试的资料,以为监盘结束的后续工作提供证据。并与盘点结果和存货账目进行核对。验证存货的移动是否已正确反映在财务记录中,防止出现存货已移动但未及时记账或重复记账的情况。对于在盘点截止时间前后发生的存货移动,尤其要重点关注,确保其归属期间的划分准确无误,不影响存货盘点数量和价值的确定。
四、常见的错误或风险
(一)未能及时察觉盘点程序偏离
在被审计单位存货盘点过程中,注册会计师未仔细观察管理层制订的盘点程序的执行情况。例如,未能发现盘点人员未按规定顺序盘点、随意更改盘点方法或跳过某些区域等程序情况,导致部分存货盘点结果不准确。
(二)未关注存货状况
在监盘过程中仅关注存货数量,未关注存货状况,忽视盘点人员对存货状态
(如毁损、陈旧、过时、残次等)判断的偏差。例如,将尚有使用价值但外观有轻微瑕疵的存货误判为残次品,或者未识别出因技术更新已实际过时的存货,从而影响存货价值判断。
(三)未持续监控存货移动
注册会计师未能持续、严密地监控存货移动,可能出现已盘点存货被移动后未重新盘点、新入库存货未纳入盘点范围或存货在移动过程中发生丢失、损坏但未被记录等情况。
(四)特殊存货盘点监督失效
对于特殊存货,注册会计师可能因自身专业知识局限或未充分借助专家力量,无法有效监督被审计单位的盘点过程。例如,对高科技产品的技术参数和功能完整性核查无有效手段、对艺术品的真伪和价值评估无法把关等。
(五)忽略表单与记录核对
在检查盘点表单和会计记录时,注册会计师未仔细核对表单的完整性、数据准确性以及与会计记录的一致性。例如,未发现盘点表单编号不连续、数量计算错误、存货名称与会计科目不匹配等问题。
五、观察盘点执行的工作底稿
注册会计师应将观察到的盘点执行情况详细记录在工作底稿中。
(一)在“存货监盘总结 ”中记录已实施的审计程序以及获取的审计证据。
(二)将对管理层用以记录和控制盘点结果的指令和程序的评价过程及结论记录在工作底稿中。
(三)对于毁损、陈旧、过时、残次的存货,同时记录于与存货的计价认定有关的工作底稿。
(四)对于特殊类型的存货,应获取被审计单位在实施盘点时用于确认存货数量的计算过程(包括不限于计算公式、相关参数、换算系数等),并将被审计单位采用的盘点方法记录在工作底稿中。
(五)附上相关证据材料。如有可能,将在盘点现场获取的相关证据材料附在工作底稿后面,如照片、视频、盘点表单复印件、计量工具校准证书等。
第五节 执行存货抽盘
存货抽盘是指注册会计师从已盘点的存货中抽取一定样本,在盘点标签尚未取下之前,选择部分存货等资产进行复盘抽点。抽盘程序应该是双向的。
一、实施抽盘程序的基本要求
注册会计师应当基于审计准则要求,对已由被审计单位盘点的存货执行适当的抽盘程序。在执行该程序时,需将抽盘所获取的结果与被审计单位的盘点记录进行细致核对,并形成能够反映该核对过程与结果的相应记录。
注册会计师应依据对被审计单位财务报表重大错报风险的评估结果,充分考量被审计单位与存货相关内部控制的设计与运行有效性,同时结合存货的构成情况及其固有性质等多方面因素,综合、审慎地确定抽盘程序的具体实施范围。旨在通过合理界定抽盘范围,确保抽盘程序能够有效获取充分、适当的审计证据,以实现对存货存在、完整性以及计价等认定的合理保证,进而为形成恰当的审计结论奠定坚实基础。
二、实施抽盘程序
(一)确定抽盘范围
注册会计师应综合考虑被审计单位的存货总体金额、重要性水平及对内部控制的信赖程度等,确定抽盘范围。抽盘样本应具有代表性,能够覆盖不同种类、不同存放地点的存货。
- 选取全部存货项目。例如,被审计单位的期末存货为大型设备,数量较少且单价较高,在此情况下注册会计师可以考虑选取全部存货项目。
- 选取特定存货项目。例如,选取金额较大的存货(如期末结存金额排名前 N位的存货、期末结存金额大于特定金额的存货);再如,选取重大错报风险较高的存货(如性质特殊、计量困难、库龄较长的存货等);
- 审计抽样。如果所选择监盘地点存货的数量、品种较多,注册会计师可以考虑采用审计抽样的方法确定抽盘样本,包括随机抽样、分层抽样或判断抽样等。抽盘样本应具有代表性,能够覆盖不同种类、不同存放地点的存货。
如果存货总体由一组具有相同特征的抽样单元组成,注册会计师可以考虑将
存货总体划分为多个子总体后,对金额较大的存货项目全部选取,对金额较小的存货项目采用审计抽样方法确定抽盘样本。对样本总体进行分层时应当有明确的识别特征。确定总体或子总体的抽盘样本时,不得集中于某一类资产,例如不应当将抽盘样本全部集中于主要原料、主要产成品品种等。
为保证抽盘样本量足够,会计师事务所内部可以制定一般情况下的存货监盘与抽盘抽样最低比例标准,如下表(仅作示例,不宜机械套用。实际执行需结合会计师事务所风险评估框架制定科学合理的比例):
存货监盘和抽盘比例参考(工业制造企业)
项 目 |
最低比例 |
存货评估为重大风险领域的项目 |
|
监盘比例 |
不低于 60% |
抽盘比例 |
不低于 40% |
存货评估为非重大风险领域的项目 |
|
监盘比例 |
不低于 40% |
抽盘比例 |
不低于 20% |
如果在观察时发现被审计单位的盘点过程不如预计的理想,注册会计师应扩大抽盘范围。
如果在观察盘点或抽盘时发现了错误,注册会计师应考虑在一定范围内要求被审计单位进行复盘或者提高抽盘比例。
(二)执行双向抽盘
存货抽盘的目的是测试被审计单位的存货盘点记录是否真实、准确、完整。监盘人员在执行抽盘程序时,应进行双向抽盘,即:
“从表到实 ”(即逆查):从存货盘点记录中选取项目追查至存货实物,以测试存货盘点记录 的存在和准确性。
“从实到表 ”(即顺查):从存货实物中选取项目追查至存货盘点记录,以测试存货盘点记录的完整性和准确性。
实施操作时,监盘人员应检查存货实物,确认存货数量、状态、所有权。 1.数量核对
对抽盘样本进行实物清点,确保存货数量与盘点记录一致。对于数量不符的情况,应查明原因并记录。
- 状态检查
检查存货的实物状态,确保存货无毁损、陈旧、过时、残次等情况。对于状态异常的存货,应特别关注并记录其状态。
- 所有权确认
对于所有权不属于被审计单位的存货,如代销、代管存货,应检查相关证明文件,确认其所有权归属。
(三)抽盘注意事项
抽盘过程中,监盘人员应当保持合理的职业怀疑,并关注以下有关问题: 1.应将抽盘结果与存货盘点结果进行比较,而非直接与存货记录进行比较。
在可能的情况下,还可与存货永续盘存记录进行核对。
- 存货抽盘不是对被审计单位存货盘点结果的复盘,监盘人员不应在被审计单位的盘点表单上记录抽盘结果或签字确认。
- 检查盘点人员记录的盘点细节(包括存货的名称、计量单位、数量等),并与存货实物进行核对。
- 对于使用称量仪器进行盘点的存货,检查称量仪器的准确性。
- 对于成箱包装的存货(如成型的箱、罐或包),抽样进行开箱检查;对于成码成堆或仓的存货,抽取处于中心部位的存货检查。检查是否存在空箱、以次充好、以无价值或低价值填充物冒充存货,以及存货的完好状况。
- 在双向抽盘时,监盘人员选择的样本不能重复,否则双向测试就失去了意义。
- 抽盘数量时,监盘人员应亲自清点数量,不应依靠被审计单位工作人员报数,以防止“空箱”和虚报,应将检查结果与被审计单位盘点记录核对。
- 监盘人员应亲自记录所检查的存货,以防止监盘结果被修改;在记录时,应尽可能详细记录观察到的存货种类细目、编号等,以便日后核对。
- 关注金额为负数的存货项目,查明产生负数余额的原因,特别关注数量为 “0”或为正数而金额为负数的项目,以及数量和金额都是负数的情况。
- 对于监盘中发现的“白条抵库”情况,询问并分析其实质是否属于“已提货未交款”还是“未入账的无票销售”等,并获取相应的审计证据;
- 监盘中关注是否有为建造固定资产等各项工程而储备的材料,检查是否在 “在建工程”科目核算而非在“存货”科目核算。
- 不应事先通知被审计单位将要监盘的地点或存货抽盘项目,以防被审计单位作存货调换转移来掩盖存货不实。
(四)特殊存货的抽盘方法举例
对于特殊存货,注册会计师可采用以下方法进行抽盘(部分示例):
存货类型 |
潜在的问题或障碍 |
可采用的方法或注意事项 |
木材、钢锭、管材 |
存货的数量或等级 |
利用专家或有经验的人员 |
堆积型存货(例如糖、煤、钢铁废料) |
存货数量 |
运用工程估测、几何计算、高空勘测,并依赖详细的存货记 录 |
使用磅秤测量的存货 |
存货数量 |
在盘点前和盘点过程中均检验磅秤的精准度,并留意磅秤的位置移动与重新调校程序 |
散装物品( 例如贮窖存货、使用桶、箱、罐、槽等容器储存的液、气体、谷类粮食、流体存货等) |
存货数量 |
对容器进行测量和盘点,使用浸蘸、测量棒等,利用永续存货记录 |
存货质量 |
抽样化验分析或利用专家工作 |
|
贵金属、石器、艺术品与收藏品 |
鉴别与质量 |
抽样化验分析、检查相关证明资料、利用专家工作 |
在建工程或在建房地产 |
工程进度和造价 |
聘请专家实地考察后估算 |
生产纸浆用木材、牲畜 |
移动下的数量 |
高空摄影;依赖永续存货记录 |
水产养殖品 |
存货数量 |
根据本期投放量、成活率、生长系数、上年结存数量、本期产量测算年末结存数量。 |
三、实施抽盘程序时发现差异的处理
(一)差异原因分析
对抽盘过程中发现的差异进行详细分析,确定差异的原因。差异可能包括笔误、计算错误、盘点程序执行不当或舞弊行为。
(二)差异沟通处理
对于因笔误或计算错误导致的差异,要求被审计单位更正盘点记录。对于因盘点程序执行不当导致的差异,要求被审计单位改进盘点程序或复盘。对于可能存在的舞弊行为,应进一步调查并采取适当的审计程序。
(三)扩大抽盘范围
如果发现的差异较为普遍或金额较大,注册会计师应当考虑扩大抽盘范围(增加抽盘项目数量),或要求被审计单位对全部或部分存货(如某些存放地点的存货)进行重新盘点。此外,注册会计师还需要考虑该情况是否表明被审计单位针对存货盘点的控制存在缺陷,以及对相关控制风险评估结果的影响。
四、常见错误或风险
(一)样本选取不当
在选取抽盘样本时,注册会计师重视程度不够或由助理人员自行选择样本,导致样本不具有代表性。例如,过度集中在某一仓库或某一类存货,遗漏了其他重要区域或类别,从而无法准确推断存货整体情况。或者,选取的样本量不足,可能无法提供足够的审计证据。
(二)没有执行双向抽盘
例如,仅执行“从表到实 ”的测试,遗漏了“从实到表 ”的测试。或者双向抽盘流于形式,例如执行双向抽盘时,逆查和顺查的样本量重复。
(三)其他抽盘操作执行不当风险
- 对于成箱包装的存货,未进行开箱检查;对于成垛堆放的存货,未检查处于中心部位的存货。
- 在执行存货抽盘前,将拟抽盘的存货项目告知被审计单位。
- 在被审计单位的盘点表单上记录抽盘结果或签字确认。
- 未将抽盘结果与被审计单位的盘点记录进行比较,而是直接与被审计单位的存货记录进行比较。
- 同一种存货在不同的仓库和车间时,没有要求一次盘点结束,可能存在被审计单位通过移动虚增库存量的风险。
- 对于特殊存货,没有根据存货的特性考虑是否需要利用专家工作。
- 未恰当区分被审计单位对存货盘点的会计责任和注册会计师对存货监盘的审计责任,监盘人员在执行存货监盘过程中协助被审计单位的存货盘点工作,或者在盘点表上签名。
五、实施抽盘的工作底稿
编制“存货抽盘记录 ”,记录下列事项:
(一)抽盘范围、抽盘样本的选择方法、抽盘方法。
(二)抽盘项目的名称、存放地点、计量单位、盘点数量、抽盘数量;
(三)抽盘过程。记录从盘点记录追查至存货实物和从存货实物追查至盘点记录的结果,包括如何检验存货数量(如清点、称重、测量、估计等),如何检查称量仪器的准确性,以及如何检查成箱包装和成垛堆放的存货。
(四)抽盘结果差异。记录发现的差异及其原因,包括笔误、计算错误、盘点程序执行不当或舞弊行为等;记录对差异的处理措施,如更正盘点记录、重新盘点或追加的审计程序等。
第六节 获取存货盘点记录及结果
一、获取盘点表单及相关凭证
离开存货盘点现场前,注册会计师应再次观察盘点现场,以确定所有应纳入盘点范围的存货均已盘点。
在此基础上,获取被审计单位所有的盘点表单的复印件(盘存表、盘点记录表、仓库库存明细表等);获取盘点日前后存货收发和移动凭证的复印件,便于日后针对存货的截止认定和存货移动的会计处理实施审计程序。
对于获取的盘点表单,注册会计师需要考虑检查以下方面:
- 检查已发放的表单是否均已收回(包括已填用、作废及未使用盘点表单)检查表单号码记录,确定其是否连续编号,并与存货盘点的汇总记录进行核对。
- 检查盘点表单是否有篡改痕迹。二、获取存货盘点结果
存货盘点现场工作结束后,注册会计师应及时获取被审计单位编制的存货盘点汇总表及明细表。存货盘点汇总表应由被审计单位负责人、财务负责人签字并加盖公章;存货盘点明细表应由实物保管人员、相关部门负责人及盘点人员签字。如有,可获取被审计单位编制的存货盘点报告、存货盘点差异报告、存货差异调整记录。
如果被审计单位存货盘点表单中没有单位成本及账面金额,则还应获取被审计单位存货的数量金额明细账,执行将盘点表单中的存货数量与存货会计记录进
行核对的审计程序。
三、常见的错误及风险
(一)未执行盘点表单核对检查。获取盘点表单后,未进一步检查表单的完整性,以及是否有篡改痕迹。
(二)对于存货收发和移动凭证,机械地按照会计师事务所内部惯例只获取固定数量的凭证进行检查(如部分会计师事务所统一要求被审计单位提供盘点日前后 5 张出入库凭证或内部存货转移单据)。
四、盘点结果工作底稿
(一)将获取的存货盘点记录及结果、盘点日前后存货收发和移动凭证的复印件作为“存货监盘总结 ”的附件。
(二)将盘点日前后存货收发和移动凭证作为存货截止测试的附件。
第七节 复核盘点结果
复核盘点结果旨在确保存货数量账实相符。一旦发现存在差异,注册会计师应秉持职业怀疑态度,及时查找原因,尤其关注是否存在管理层舞弊迹象。
若出现差异,注册会计师应要求被审计单位将差异追查至具体明细项目,并就差异原因作出详细说明。在此基础上,注册会计师应当实施追加的审计程序,对被审计单位所说明的原因进行核实,根据核实结果,编制存货账实核对差异调节表,适当作出审计调整。
一、核对盘点数据
(一)存货盘点汇总表与仓库整理的库存明细表、台账核对
将盘点数与仓库台账核对,通过将实盘表与库存明细表的余额进行比较或调节平衡,确认存货实物的盘盈盘亏。
一般情况下,存货实物数量应与仓库台账及据此编制的库存明细表相符,但实际可能存在不一致情形。例如,采购货物因检验手续未完善暂存仓库;销售退回因验收手续不全临时存放;车间或部门领用未按规定办理完整手续,以白条抵库;个人或单位借用以借条抵库等情况。
对于上述特殊情况,注册会计师可采取以下处理:
- 未完善检验手续的采购货物:对于因检验手续未完善而暂时堆放在仓库的货物,应检查相关采购合同、入库单等,确认货物的实际状态;
- 销售退回未验收:对于销售退回但验收手续不全的存货,应检查销售退回单据,确认退货的实际状态;
- 未办理领用手续的存货:对于车间或部门领用但未按规定办理手续的存货,应检查领料单和白条抵库情况,确认存货的实际去向;
- 借用存货:对于个人或单位借用的存货,应检查借条和相关记录,确认存货的实际归属。
(二)仓库台账与存货明细账核对
将仓库台账余额与总账系统进行比较或调节平衡,确认财务上的盘盈盘亏。
(三)存货盘点汇总表和存货明细账截止一致性核对
在将实盘数与账面数对比之前,注册会计师应获取盘点日前后存货收发及移动的原始凭证,检查库存记录与会计记录期末截止是否正确。如有未入账的或提前入账的存货收发业务,应提请被审计单位对会计记录和库存记录作出调整。
(四)内部数据一致性核对
- 检查盘点结果汇总表中的数据与盘点明细表的合计数是否一致;
- 核对盘点汇总表、盘点明细表以及现场复印的被审计单位盘存记录表、库存明细表。若为带数量、金额式的存货盘点汇总表、明细表,除核对数量外,还需核对金额;
- 核对存货盘点汇总表、明细表与账面记录。特别关注监盘时未被抽盘的存货盘点明细表项目是否与账面记录一致。
二、盘点差异分析
(一)盘点数大于账面数
实盘数大于账面数可能源于多种原因。包括但不限于以下情况:
- 盘点数量中包含所有权不属于被审计单位的存货,如代保管、受托加工、代销的存货,以及已确认为销售但尚未装运出库的商品等,注册会计师需检查核实,若情况属实,应要求被审计单位从盘点金额中扣除;
- 存货已入库但财务未记账(时间性差异或漏记),此时应检查仓库台账、入库单、购货合同等资料,并可追查至预付账款、应付账款等项目,尤其要关注款到发货、钱货两清结算方式下预付账款的大额借方余额,以及预付账款和应付账款函证出现的差异,可能暗示存货已入库但财务未记账;
- 由于收发计量或核算误差等引起的盘盈;
- 账面故意多结转存货发出数量。
(二)盘点数小于账面数
盘点数小于账面数也存在多种可能原因。包括但不限于以下情况:
- 发票已到、财务已入账但仓库尚未验收入库(时间性差异),如在途材料,注册会计师应要求被审计单位提供在途材料清单,并实施替代程序进行检查;
- 材料已消耗但财务未记账(时间性差异或漏记)。需检查仓库台账、领料单、生产派工单等资料,并可追查至生产成本、产成品、主营业务成本等项目,特别是当产品成本构成中材料占比较高时,若主要原材料单位成本上升但产品成本未相应上升,可能是材料已消耗但财务未记账;
- 商品已发出但财务未记账(时间性差异或漏记),如发出商品,注册会计师应要求被审计单位提供发出商品清单并进行检查;
- 由于计量错误或被盗等原因引起的盘亏、毁损;
- 账面故意少结转存货发出数量;
- 虚受理采购发票。
- 三、盘点差异分类处理
(一)时间性差异
由于财务记账时间与仓库台账录入时间不一致造成的差异,应编制差异调节表。
此外,时间性差异还可能包括两种情况:
- 盘点日未完全停止货物流动且手工记仓库台账,导致仓库台账截止时间与实际库存不同步;
- 盘点日与资产负债表日不一致。
针对此类差异,注册会计师应依据差异期间的出入库记录(含库存台账和出入库单)编制存货余额调节表。编制该表不仅为核对存货数量,还用于检查被审计单位存货永续记录的完整性、截止的正确性,以及资产负债表日有无应入账而未入账的存货。
(二)错报和漏报
若编制存货余额调节表后若仍存在差异,注册会计师应考虑错报和漏报的可能性。这类差异主要因盘点过程疏忽或账面错误产生,如盘点遗漏、不正确的盘点、错误的重量或计量标准、换算错误、撤换盘点表、对盘点结果记录错误、未正确区分本企业与他人货物、未记录的浪费与失窃、虚假的销售或采购、对存货出入库记录不正确等。注册会计师应首先考虑复盘,以排除盘点过程错误因素,进而确定是否存在账面上的错报或漏报。如表明被审计单位内部控制存在缺陷的,还需评价内部控制缺陷的严重程度以及是否需要实施进一步审计程序。
(三)特殊性质存货差异
对于如粮食、种子、中药材及某些挥发性液体等特殊性质存货,其重量、体积受空气湿度等环境因素影响而形成盘点差异。注册会计师应依据有关部门颁布的标准、以往盘点情况等,判断该差异是否在合理范围之内。
被审计单位应确认最终的盘点盈亏,经相关业务部门、财务部门确认后,报请公司管理层审批,随后进行账务处理。注册会计师需复核被审计单位盘点盈亏的计算、汇总和审批过程,以确认账务处理的准确性。
三、常见的错误或风险
(一)未复核盘点结果
例如,未复核被审计单位的存货盘点结果和差异调整情况;未核实被审计单位编制的存货盘点差异报告和存货差异调整记录的准确性和完整性。
(二)核对存在疏漏。
例如,当被审计单位因未设立数量金额式明细账,使得注册会计师无法直接获取存货单价时,注册会计师未进一步询问在盘点汇总表金额计算中,所采用的单价确定方法是什么,也未对该方法与账面记录中单价确定方法是否一致进行确认。
四、复核盘点结果工作底稿
(一)记录核对过程。包括差异情况、被审计单位说明、追加审计程序实施情况及审计调整等。
(二)留存相关附件。将获取的存货盘点报告、存货盘点差异报告、存货差异调整记录等作为“存货监盘总结”的附件。
第八节 测试盘点日与资产负债表日之间的存货变动
在审计实务中,常存在因人员数量、天气状况不佳、航班晚点、管制措施等不可预见的情况致使注册会计师不能在资产负债表当日亲临存货存放地实施监盘,或者在资产负债表日后才接受审计委托,导致不能在资产负债表日执行存货监盘程序。《中国注册会计师审计准则第 1311 号——对存货、诉讼和索赔、分部信息等特定项目获取审计证据的具体考虑》要求,在此种情况下,注册会计师应当要求被审计单位另行选择日期重新进行存货盘点,或者实施替代审计程序,以获取与存货相关的充分、适当的审计证据,确保审计工作的有效性与可靠性,符合审计准则对于存货审计的相关要求。
《中国注册会计师审计准则第 1311 号——对存货、诉讼和索赔、分部信息等特定项目获取审计证据的具体考虑》规定,如果存货盘点在财务报表日以外的其他日期进行,注册会计师除实施规定的存货监盘程序外,还应当实施其他审计程序,以获取审计证据,确定存货盘点日与财务报表日之间的存货变动是否已得到恰当的记录。
一、评价内部控制有效性
注册会计师需综合考虑盘点日至资产负债表日之间间隔期的长短、被审计单位针对存货变动的内部控制是否有效,包括存货采购、销售、移动和截止的控制程序,判断这些控制是否能确保存货变动被准确、及时记录,保证存货记录的完整性和准确性。
二、实施实质性程序
(一)实施分析程序
1.异常项目识别与核查
比较盘点日和资产负债表日之间的存货信息,识别异常项目,如数量、价值出现大幅波动的存货。针对这些异常项目,实施实地查看、询问相关人员等适当的审计程序,以查明异常原因。
2.分析存货关键指标
对存货周转率、存货销售周转天数等关键指标实施实质性分析程序。通过计算和分析这些指标,判断存货在该期间的流转情况是否正常,与历史数据、行业平均水平是否存在显著差异,从而发现潜在的错报风险。
(二)实施双向检查
对盘点日至资产负债表日之间的存货采购和存货销售分别实施双向检查。对于存货品种、规格、数量特别多的被审计单位,可采用审计抽样方法选择样本进行推算测试,但主要产品、品种必须予以测试,样本确定方法应按照《中国注册会计师审计准则第 1314 号——审计抽样和其他选取测试项目的方法》规定,将样本总体分层后确定。
- 存货采购双向检查
在存货采购方面,从入库单查至相应的永续盘存记录,再从永续盘存记录查至其相应的入库单等支持性文件,以此验证采购业务的真实性、完整性以及记录的准确性。
- 存货销售双向检查
从货运单据查至相应的永续盘存记录,再从永续盘存记录查至其相应的货运单据等支持性文件,确保销售业务的合规性和记录的正确性。
(三)存货变动截止测试
测试存货销售和采购在盘点日和资产负债表日的截止是否正确。重点检查临近这两个日期的出入库单据的记账时间和存货实际收发时间是否归属合理,防止存货在不同会计期间的错记、漏记或跨期入账。可通过查阅仓库记录、运输单据、验收报告等资料进行核实,确保存货数量和成本在正确的会计期间得以确认。
(四)其他实质性程序
此外,注册会计师还可以视具体情况实施其他审计程序。例如,获取盘点日与资产负债表日之间的存货变动记录,涵盖所有出入库单、内部转移凭证、生产记录、销售及采购发票等资料。详细核对这些记录中的存货名称、规格、数量、单价、金额及业务发生时间等关键信息,验证其准确性和逻辑合理性,必要时与相关业务部门人员沟通确认或进行实地查验。又如,检查运输费用发生额,印证存货采购和销售的匹配性。
三、常见的错误或风险
(一)未测试存货变动
当盘点日与资产负债表日不同时,未对盘点日至资产负债表日之间的存货变动进行测试。
(二)双向测试流于形式
机械地按照会计师事务所内部惯例只是选取固定数量进行测试(例如统一抽查执行 5 张)或者双向测试样本重复。
四、测试存货监盘日与资产负债表日之间变动的工作底稿
(一)记录已实施的审计程序以及获取的审计证据。包括异常项目的核查情况、实质性分析程序的计算过程和分析结果、双向检查的样本选取和检查情况、截止测试的结果等。
(二)编制存货监盘日与资产负债日之间的变动调节表。
第九节 存货监盘总结
监盘现场工作结束后,存货监盘人员应根据有关资料和工作底稿,对盘点结果进行汇总,编制《存货监盘报告》。《存货监盘报告》应对被审计单位最终的存货盘点结果汇总记录进行复核,并评估其是否正确地反映了盘点结果。
一、存货监盘报告基本内容
(一)监盘时间、地点及参与人员
- 监盘地点。记录存货监盘的具体地点,包括仓库地址、存放区域等;
- 参与人员。记录参与监盘的全体成员,包括被审计单位的盘点人员、监盘人员及聘请的相关专家;
- 监盘时间。记录监盘的具体日期及开始时间与结束时间。
(二)监盘开始前的工作
记录监盘前的准备工作,包括盘点计划的获取、盘点人员的培训、盘点工具的准备、观察盘点现场的情况等。
(三)盘点过程描述
说明所观察到的盘点过程是否符合事先了解到的情况,相关控制程序是否有效;抽盘是否按照计划执行,有无增加或减少,是否受到限制。如果聘请了专家,应对专家工作及专家所起的作用进行说明。包括但不限于:
- 盘点计划执行情况。记录被审计单位盘点计划的实际执行情况,包括盘点记录、差异分析及盘点结论;
- 存货存放情况。记录存货的存放情况,如仓库位置、存货位置、货架编号等,必要时绘制存货存放位置简图或拍摄影像资料;
- 存货流动情况。记录盘点人员实施盘点时,存货是否停止流动;
- 抽盘过程。记录抽盘的具体过程,包括抽盘样本的选择、核对结果等。如抽盘样本的选取原则(是按照金额大小分层抽样、按数量比例抽样还是基于风险评估的抽样等)、抽盘的具体数量与覆盖范围(如抽取了[X]个存货项目,占存货总数的[X]%,涵盖了原材料、在产品、产成品等主要类别)、抽盘结果与被审计单位盘点记录的差异情况及差异处理过程。
例如“本次抽盘按照金额分层抽样选取了 50 个存货项目,抽盘发现其中 3 个项目存在差异,差异主要集中在数量方面。经与被审计单位共同核实,2 个项目是由于出入库记录登记错误导致,已及时调整;1 个项目是由于计量器具精度问题,重新测量后确认了正确数量,并对相关计量器具进行了校准标记”。
- 存货的状态。记录存货的物理状态,对残次、毁损、过期等异常存货的发现与处理过程进行记录,包括其数量统计、位置标记、价值估算及可能对财务报表的影响分析。
例如“在盘点过程中发现有 10 件产成品存在外观瑕疵,位于仓库[具体位置],经评估其价值可能降低 [X]%,已记录并建议被审计单位进行减值处理,同时追溯相关生产环节的质量控制问题”。
- 管理制度与人员评价。客观评价被审计单位存货管理制度的执行效果,通过观察盘点过程中的操作流程是否严格遵循制度规定、人员执行的规范程度、内部控制环节的遵循情况等方面进行综合判断。
例如“在监盘过程中发现,大部分出入库单据均有完整的审批签字,但有 2 笔原材料出库单审批时间晚于实际出库时间,经询问是由于紧急生产需求临时领用后补办审批手续,已提醒被审计单位加强审批流程的及时性管理”。
评价保管人员对存货存放与保管要求的熟悉程度。例如,“询问仓库保管人员关于危险化学品的存储要求时,保管人员能够准确回答相关温度、湿度控制范围及防护设备的使用方法,且在实际操作中也严格按照规定执行,表明其对保管要求较为熟悉”。
(四)异常情况总结与分析
记录监盘中的异常情况,包括盘点差异分析、异常使用状况等。
对盘点差异进行深度分析,按照差异类型(数量差异、质量差异、计价差异等)、涉及的存货类别、产生差异的可能原因(如出入库记录错误、计量误差、存货丢失或损坏、会计核算问题等)进行分类梳理,并提出针对性的解决建议或进一步审计程序的计划。例如“盘点差异分析显示,存在数量差异的存货主要集中在在产品环节,经调查是由于部分在产品在车间流转过程中未及时办理交接手续导致盘点数量不准确,建议被审计单位完善在产品流转登记制度,并对相关在产品进行重新盘点核实”。
记录存货的异常流动或使用情况,如未经授权的领用、超期存放未处理、非生产性消耗过大等,分析其对财务报表的潜在影响与风险警示。例如“发现有部分原材料被非生产部门领用且无相关审批记录,经询问是用于临时维修项目,但未按照规定办理手续。考虑到该部分原材料金额较大,可能影响生产成本的准确性,已要求被审计单位补充审批手续并调整相关账目,同时加强对原材料领用的内部控制管理”。
(五)监盘结果评价及审计总结
根据存货监盘结果,评价下列事项:
1.盘点控制程序评价
被审计单位针对存货盘点的控制是否得到有效设计、执行和运行,包括盘点计划的合理性、盘点执行的准确性等,以及是否存在内部控制缺陷。
- 审计证据评价
针对存货的存在和状况是否获取了充分、适当的审计证据,以支持对存货的存在、完整性、计价和分摊等认定。
例如“通过本次存货监盘及相关审计程序的实施,除部分在产品数量差异需进一步核实外,基本获取了充分、适当的审计证据支持存货的各项认定,但仍需关注后续对在产品差异的处理结果对财务报表的影响”。
- 重大错报评价
评价盘点过程中发现的错报、漏报金额,是否识别出财务报表重大错报,包括由舞弊导致的重大错报。
例如“经评估,目前存货监盘未发现重大舞弊迹象,存货管理制度执行中发现的薄弱环节(如出入库单据登记延迟、废品与合格品未有效隔离等)未对财务报表的真实性、完整性产生重大直接影响。但该类缺陷可能增加未来期间存货错报或舞弊的风险,需在审计过程中持续关注并建议被审计单位整改”。
二、常见错误或风险
(一)报告内容不完整
存货监盘报告不完整或流于形式,未能涵盖监盘过程中所有关键信息,如监盘时间、地点、参与人员、盘点范围、抽盘样本选择、异常情况及结果等。
(二)报告未与工作底稿保持一致
存货监盘报告中的内容与工作底稿记录不一致,例如报告中记录的抽盘结果与工作底稿中的记录不符。
三、盘点总结工作底稿
《存货监盘总结》或《存货监盘报告》。
第五章 存货监盘的特殊考虑
特殊考虑一 不可预见情形下无法在存货盘点现场实施监盘的考虑
在某些情况下,实施存货监盘可能是不可行的。这可能是由存货性质和存放地点等因素造成的,例如,存货存放在对注册会计师的安全有威胁的地点。《中国注册会计师审计准则第 1311 号——对存货、诉讼和索赔、分部信息等特定项目获取审计证据的具体考虑》规定,如果由于不可预见的情况,无法在存货盘点现场实施监盘,注册会计师应当另择日期实施监盘,并对间隔期内发生的交易实施审计程序。
值得注意的是,对注册会计师带来不便的一般因素(例如审计中的困难、时间或成本等事项本身)不足以支持注册会计师作出实施存货监盘不可行的决定。
一、不可预见情况的应对措施
(一)委托外部注册会计师
当因不可预见的情况无法直接在存货盘点现场实施监盘时,可考虑委托其他注册会计师代为执行现场监盘任务。
在此过程中,务必遵循会计师事务所关于利用其他注册会计师工作的既定规程。通过书面形式向受托注册会计师明确监盘的具体要求,涵盖监盘计划、拟实施的程序步骤,例如对不同类别存货盘点方法的监督重点、抽盘所遵循的原则及具体范围等,同时明确拟抽盘的存货项目详细清单及其选定依据。必要的情况下,考虑借助远程实时视频手段参与监盘,实时观察被审计单位管理层的盘点操作及现场动态,确保监盘工作的质量与合规性。
(二)另择日期实施现场监盘
若委托外部注册会计师不可行,但后续日期可满足现场监盘条件,且被审计单位存货变动内部控制持续有效,注册会计师可与被审计单位协商,选择其他日期进行现场监盘。与此同时,注册会计师需实施相应审计程序,确保存货盘点日与资产负债表日之间的变动已得到恰当记录。
(三)实施视频监盘
在无法实施现场监盘时,注册会计师可考虑采用视频监盘的方式。但需注意,视频监盘存在诸多局限,尤其是在被审计单位舞弊风险较高时,其可能利用视频
技术漏洞实施欺诈行为。因此,唯有在存货重大错报风险较低、被审计单位内部控制设计与运行良好且能严格遵循注册会计师指令的前提下,视频监盘才具备可行性。
二、实施替代程序
若上述措施均无法施行,即完全无法对存货实施监盘,则必须执行替代审计程序。注册会计师可以考虑的替代审计程序包括但不限于:
(一)分析程序
例如,分析各期间存货的数量与金额变动趋势、存货与销量的关联关系、毛利率的波动状况,以识别潜在的异常情况或趋势。
(二)复核盘点资料
复核存货盘点计划、盘点表单、盘点报告等相关资料,确保存货盘点工作的规范性和准确性。包括对盘点计划的合理性进行评估,检查其是否涵盖了所有存货存放地点、是否明确了盘点流程与人员分工等;核对盘点表单的准确性与完整性,确保表单上记录的存货信息清晰、准确且无遗漏;审查盘点报告的可靠性,分析报告中得出的结论是否有充分的数据支持以及是否符合实际情况,并检查盘点结果与会计记录的一致性。
(三)检查相关文件
检查盘点日前取得或购买存货的相关资料(如采购单据、生产记录等),以及盘点日后销售存货的相关资料(如销货单据等),以验证存货的存在性和变动情况。
(四)抽样测试
根据重要性水平和风险评估选择样本,考虑随机抽取和针对性选取相结合的方式,对已盘点的存货进行抽样测试,验证盘点记录的准确性。
(五)执行其他审计程序
考虑执行其他审计程序以弥补未能参与监盘的影响,例如询问、观察、检查、向被审计单位的客户或供应商实施函证等。
如果实施替代审计程序仍无法获取有关存货的存在和状况的充分、适当的审计证据,注册会计师需考虑对审计意见的影响,并按照《中国注册会计师审计准则第 1502 号——在审计报告中发表非无保留意见》的规定,考虑发表非无保留意见的可能性。
三、常见的错误或风险
(一)无法现场监盘理由不充分
例如,注册会计师错误地以审计人员不足、成本过高(如因需派遣资深监盘人员、配备特殊防护设备等导致费用增加)为由,直接采用视频监盘或执行替代程序。
(二)过度依赖外部注册会计师
委托其他注册会计师实施监盘时,未向受托注册会计师明确监盘的具体要求,未对受托注册会计师的工作进行充分的监督和复核,过度依赖其工作结果。
四、工作底稿
(一)委托外部注册会计师底稿
- 记录拟由外部注册会计师实施的监盘程序的性质、时间安排和范围;
- 记录通过远程视频参与监盘的情况,包括性质、时间安排和范围(如有);
- 记录外部注册会计师实施监盘的结果,以及对其审计工作底稿的复核结论;
- 保存与外部注册会计师就监盘工作要求的书面沟通函件。
(二)视频监盘工作底稿
- 记录采用视频监盘的原因,如疫情防控形势、存货存放地点的特殊性等;
- 记录视频监盘过程中识别的主要风险及应对措施;
- 记录视频监盘的性质、时间安排和范围;
- 保存视频监盘所获取的审计证据,包括视频、音频、照片、电子文件等,以及证据的提供者、获取方式、时间、形式、文件名称、显著特征(如版本号、创建者、创建时间等)和相关密码(如有)。为保证审计证据有效性,相关视频、音频、照片、电子文件证据应同时包含时间戳、定位、监盘人员及参与人员身份标识的展示或识别过程等信息。
(三)如果实施替代程序,则按照相关审计程序的要求记录底稿。特殊考虑二 存货盘点日后接受委托的考虑
如果由于存货盘点日后才接受委托,无法在存货盘点现场实施监盘,《中国注册会计师审计准则第 1311 号——对存货、诉讼和索赔、分部信息等特定项目获取审计证据的具体考虑》规定,注册会计师应当另择日期实施监盘,并对间隔期内发生的交易实施审计程序。如果在存货盘点现场实施存货监盘不可行,注册会计师应当实施替代审计程序,以获取有关存货的存在和状况的充分、适当的审计证据。
一、另择日期实施监盘
注册会计师在接受委托后,应复核被审计单位的存货盘点相关资料(包括盘点计划、盘点表单、盘点报告等)。
同时,应及时与被审计单位沟通,再次安排盘点并在存货盘点现场实施监盘,并测试盘点日与资产负债表日之间存货的变动情况。具体操作详见“第四章存货监盘操作规范”。
二、实施替代程序
如果再次安排盘点不可行,注册会计师应执行替代审计程序以获取充分适当的审计证据。注册会计师可以考虑的替代审计程序详见本章特殊考虑一“四、实施替代程序”。
三、常见错误或风险
(一)未要求再次安排盘点
在接受委托后,没有与被审计单位沟通再次安排存货盘点,在未确定存货现场监盘不可行的情况下,决定实施替代程序。
(二)仅复核盘点资料
仅复核管理层提供的存货盘点资料,而未实施其他审计程序。
四、工作底稿
如果实施监盘程序,并测试存货变动,按照“第四章存货监盘操作规范”的要求进行记录。
如果实施替代程序,则按照相关审计程序的要求记录底稿。
特殊考虑三 对第三方保管或控制的存货的考虑
《中国注册会计师审计准则第 1311 号——对存货、诉讼和索赔、分部信息等特定项目获取审计证据的具体考虑》第八条规定,如果由第三方保管或控制的存货对财务报表是重要的,注册会计师应当实施下列一项或两项审计程序,以获取有关该存货存在和状况的充分、适当的审计证据:
(1)向持有被审计单位存货的第三方函证存货的数量和状况;(2)实施检查或其他适合具体情况的审计程序。
《〈中国注册会计师审计准则第 1311 号——对存货、诉讼和索赔、分部信息
等特定项目获取审计证据的具体考虑〉应用指南》第 16 段进一步提及,根据具体情况(如获取的信息使注册会计师对第三方的诚信和客观性产生疑虑),注册会计师可能认为实施其他审计程序是适当的。其他审计程序可以作为函证的替代程序,也可以作为追加的审计程序。
一、实施函证程序
向持有被审计单位存货的第三方发送询证函,确认存货的数量和状况。函证内容应清晰明确,涵盖存货的关键信息,如存货的种类、规格、数量、存放位置以及当前的状态(是否完好、有无损坏或变质等)。函证程序应按照《中国注册会计师审计准则第 1312 号——函证》及其应用指南的要求进行,确保函证的可靠性和有效性。
二、实施其他审计程序
其他审计程序可以作为函证的替代程序,也可以作为追加的审计程序。
如果预期函证程序无效,或者已经实施函证程序但未收到回函,或者收到的回函使注册会计师对第三方的诚信和客观性产生疑虑,应实施其他审计程序,作为函证程序的替代;如已经实施函证程序并收到回函,且第三方的诚信和客观性是可靠的,但由于相关存货的金额重大或重大错报风险较高,应实施其他审计程序,作为函证程序的追加程序。
其他审计程序的示例包括:
(一)实施或安排其他注册会计师实施对第三方的存货监盘(如可行);
考虑到第三方仅在特定时点执行存货盘点工作,在实务中,注册会计师可以事先考虑实施函证的可行性。如果预期不能通过函证获取相关审计证据,可以事先计划和安排存货监盘等工作。
(二)获取其他注册会计师或服务机构注册会计师针对用以保证存货得到恰当盘点和保管的内部控制的适当性而出具的报告;
(三)检查与第三方持有的存货相关的文件记录,如仓储单;
(四)当存货被作为抵押品时,要求其他机构或人员进行确认;
确认的内容可以包括抵押的具体情况,如抵押金额、抵押期限、抵押合同的关键条款等,以及存货在抵押期间的保管和处置规定。
(五)评估由第三方保管存货的商业理由的合理性,以识别潜在的舞弊风险或其他异常情况;
(六)检查被审计单位与第三方所签署的存货保管协议的相关条款,确保协议内容符合商业逻辑且得到遵守;
(七)复核被审计单位对第三方工作的调查和评价程序,确保被审计单位对第三方的监督和管理是适当的。
三、发出商品的审计程序
发出商品通常属于由第三方保管或控制的存货。对于不同类型的发出商品,注册会计师应根据具体情况设计和实施审计程序。例如:
对于期末处于运输途中的发出商品,可向运输单位函证,检查相关销售合同、发运单据及期后客户签收/验收单据等。
对于已发至客户但尚未达到收入确认条件的发出商品,可向客户函证,或在客户盘点现场实施监盘,检查相关销售合同、发运单据及期后客户签收/验收单据等。
四、常见错误或风险
过度信赖函证程序,未恰当评价第三方的诚信和客观性,以及相关回函的可靠性,即仅依据函证结果,便轻易判定存货相关审计证据的充分性与可靠性,不再实施其他审计程序作为追加程序或替代程序。
五、工作底稿
(一)函证程序底稿
如果实施函证程序,应按照函证程序的要求详细记录函证过程,包括函证的发送、接收、回函内容及对回函可靠性的评估等。
(二)其他审计程序底稿
如果实施其他审计程序,如存货监盘、检查文件记录等,应按照相关审计程序的要求详细记录审计程序的执行过程、获取的审计证据及审计结论。
特殊考虑四 首次接受委托的考虑
当首次接受委托未能对上期期末存货实施监盘,应当实施以下一项或多项审计程序,以确定期初存货余额是否含有对本期财务报表产生重大影响的错报,以及期初存货余额反映的恰当的会计政策是否在本期财务报表中得到一贯运用或相关会计政策的变更是否得到恰当的会计处理和列报
一、应对措施
(一)了解存货管理流程和内部控制环境
了解被审计单位的存货管理流程和内部控制环境。这包括存货的采购、存储、领用、销售等环节的管理措施,以及与存货相关的内部控制制度的有效性。
(二)与前任注册会计师沟通
在适用的情况下,注册会计师应与前任注册会计师进行沟通,获取有关存货监盘的信息和经验分享。着重了解被审计单位存货管理的历史问题,例如以往是否存在存货账实不符、存货积压或毁损未及时处理等情况;掌握存在的重大风险领域,比如某些存货的计价方法是否复杂易出错、特定存货的存放环境是否存在风险隐患等;同时,知悉之前的审计发现,包括已调整和未调整的审计差异,为后续审计工作提供重要参考。
(三)获取期初存货余额审计证据
- 查阅前任注册会计师工作底稿。如果上期财务报表已由其他会计师事务所审计,注册会计师应在可行的情况下查阅前任注册会计师的审计工作底稿,包括存货监盘工作底稿;
- 检查上期存货盘点记录及文件。复核上期存货盘点记录及相关文件,确保存货盘点工作的规范性和准确性;
- 检查上期存货交易记录。审查上期存货的采购、销售及内部转移等交易记录,验证存货交易的真实性和完整性;
- 实施分析程序。运用分析程序对相关数据进行分析,例如计算毛利率并与同行业数据、企业历史数据进行对比。例如,若毛利率出现异常波动,可能暗示存货成本或销售收入存在问题,进而对期初存货余额的准确性产生怀疑,需要进一步深入调查原因。
(四)评估期初存货余额的会计处理
确定期初存货余额是否含有对本期财务报表产生重大影响的错报,以及期初存货余额反映的会计政策是否在本期财务报表中得到一贯运用,或相关会计政策的变更是否得到恰当的会计处理和列报。
二、常见的错误或风险
(一)未与前任注册会计师沟通
未与前任注册会计师进行有效沟通,或未充分利用前任注册会计师的工作底稿和审计经验,可能导致无法获取足够的期初存货余额相关证据。
(二)过度信赖上期审计报告
如果上期财务报表已由其他会计师事务所审计,注册会计师直接信赖经审计的期初余额,不再对前任注册会计师的工作底稿执行检查复核等程序。
(三)未对期初余额实施必要的审计程序
上期财务报表未由其他会计师事务所审计,注册会计师未对期初余额实施必要的审计程序,或者审计程序流于形式。
五、工作底稿
按照相关审计程序的要求详细记录审计程序的执行过程、获取的审计证据及审计结论。
第六章 记录和报告
一、审计记录
具体工作底稿详见“第四章存货监盘操作规范”的“工作底稿”章节。
(一)记录要求
1.存档与索引
所有的存货监盘记录及相关外部证据(如函证回函、存货盘点表等)均应完整存档,并正确建立索引。
例如,存货盘点记录、函证回函、影像资料等应按类别和日期进行编号和索引,确保快速查找和引用。
- 索引号对应
监盘形成的各项底稿中所记录的索引号应与审计证据一一对应。例如,存货监盘总结中的相关内容应与存货盘点表单、抽盘记录等工作底稿的索引号相匹配,形成完整的审计证据链。
- 审计证据审核
注册会计师应对所获取的审计证据进行认真审核,并形成审核轨迹。审核过程中发现的问题应记录在工作底稿中,并附相关解释和处理措施。
(二)记录内容
- 索引编号和存货信息
记录应包括索引编号、存货项目、存放地点、盘点人员、监盘人员、盘点日期等信息。
- 详细记录监盘过程
将存货监盘计划的制定过程、监盘的具体执行过程、盘点结果的评价等关键信息详细记录在工作底稿中。特别是对于盘点过程中发现的异常情况,应详细记录并附相关照片或影像资料。
- 存货样本的选择依据和样本量
记录存货抽盘样本的选择依据,如随机抽样、分层抽样等方法,以及样本量的确定过程。
- 差异事项的调查记录
对于盘点过程中发现的差异,记录差异的原因、采取的进一步审计程序以及调查结果。
- 实施替代程序的记录
对于无法实施监盘的情况,记录替代程序的性质、范围和结果。
二、监盘结果对审计报告的影响
审计报告应根据存货监盘结果和审计证据的充分性、适当性,对被审计单位的财务报表发表审计意见。注册会计师应当对实施存货监盘程序获取的审计证据进行评价,针对审计发现的重大错报要求管理层进行更正,并考虑未更正错报对财务报表整体的影响程度,为形成审计意见提供基础。同时,在形成审计意见阶段,注册会计师应当考虑包括但不限于下列与存货监盘相关的报告事项:
(一)针对存货监盘发现重大错报的情况
如果存货监盘的结果证实存在重大错报,注册会计师应当要求管理层更正这些错报,并考虑对财务报表整体的影响程度,分别下列情况在审计报告中进行适当披露:
- 与具体金额相关的重大错报
如果通过存货监盘发现被审计单位财务报表存在重大错报(如存货数量或金额记录错误),且被审计单位拒绝调整。注册会计师应根据错报的性质和金额,按照《中国注册会计师审计准则第 1502 号——在审计报告中发表非无保留意见》的规定,发表保留意见或否定意见的审计报告。
- 与应披露而未披露信息相关的重大错报
对于与应披露而未披露信息相关的重大错报(存货减值、存货抵押等),例如存货减值未调整,如果监盘发现存货的状况可能存在减值,且被审计单位拒绝进行减值测试或调整减值准备。注册会计师应根据减值的可能性和影响程度,考虑发表保留意见或否定意见的审计报告。
(二)针对无法实施存货监盘的情况
如果实施存货监盘是获取充分、适当的审计证据的必要程序,但注册会计师无法实施存货监盘,且替代程序不能提供注册会计师所需要的审计证据,注册会计师应考虑对审计工作和审计意见的影响。当由于无法获取充分、适当的审计证据而导致发表非无保留意见,注册会计师应当在形成审计意见的基础部分说明无法获取审计证据的原因。
- 影响重大但不具有广泛性
如果认为未发现的错报(如存在)对财务报表可能产生的影响重大但不具有广泛性,注册会计师应当发表保留意见。
- 影响重大且具有广泛性
如果认为未发现的错报(如存在)可能对财务报表产生的影响重大且具有广泛性,以至于发表保留意见不足以反映情况的严重性,注册会计师应当在可行时解除业务约定(除非法律法规禁止)。如果在出具审计报告之前解除业务约定被禁止或不可行,应当发表无法表示意见。
(三)针对管理层拒绝配合存货监盘的情况
如果注册会计师认为管理层拒绝配合存货监盘的原因不合理,或实施替代程序无法获取相关、可靠的审计证据,则应考虑与治理层进行沟通以及确定对审计工作和审计意见的影响。当由于无法获取充分、适当的审计证据而导致发表非无保留意见,注册会计师应当在形成审计意见的基础部分说明无法获取审计证据的原因。
- 影响重大但不具有广泛性
如果认为未发现的错报(如存在)对财务报表可能产生的影响重大但不具有广泛性,注册会计师应当发表保留意见。
- 影响重大且具有广泛性
如果认为未发现的错报(如存在)可能对财务报表产生的影响重大且具有广泛性,以至于发表保留意见不足以反映情况的严重性,注册会计师应当在可行时解除业务约定(除非法律法规禁止)。如果在出具审计报告之前解除业务约定被禁止或不可行,应当发表无法表示意见。
第七章 存货外其他有形资产监盘的特殊考虑
除存货监盘外,对固定资产、在建工程、工程物资、生物资产等其他有形资产的监盘同样是获取审计证据的关键程序。由于此类资产具有种类繁多、分布分散、使用状态多样等特性,注册会计师需给予特殊的关注和考虑,针对不同资产的物理特性、管理模式及风险点,设计差异化的监盘方案,以确保审计证据的可靠性与充分性。本章以固定资产、在建工程及生物资产为例进行简单的概括说明。
一、监盘程序的特殊设计
开始监盘其他有形资产之前,注册会计师需要对审计业务中涉及的各类资产进行全面梳理,识别出那些不同于常规存货的其他有形资产。
(一)监盘内容的特殊设计
针对不同类型的有形资产,监盘内容的设计应具有针对性,以适应其各自的特点和审计要求。例如:
- 固定资产
监盘内容包括固定资产的名称、规格型号、购置日期、使用状况、折旧情况、所有权归属(如房产证、车辆行驶证等)以及是否存在抵押、担保等限制情况。对于大型设备或复杂资产,监盘内容可能需要扩展到资产的运行效率、维护记录、预计使用寿命等,以评估其减值风险。
- 在建工程
监盘内容涵盖在建工程的项目名称、预算金额、实际投入金额、工程进度、预计完工时间、工程质量以及是否存在重大变更或停工情况。
对于涉及重大技术改造或复杂施工的在建工程,监盘内容应包括工程合同条款、监理报告、施工图纸等,以确保工程进度和成本核算的准确性。
- 生物资产
监盘内容包括生物资产的种类、数量、生长阶段、养殖环境、健康状况以及是否存在重大疫病风险。
对于农业、渔业等行业的生物资产,监盘内容可能需要结合生物资产的生长周期和行业特点,设计专门的监盘程序,如抽样检测、生长记录核查等。
(二)监盘程序涉及相关方的特殊考虑
在实施监盘程序的过程中,除了常规的资产管理部门协助外,对于其他有形资产可能需要向更多的相关方实施审计程序,对有形资产进行进一步核实。例如:
- 固定资产
除了与资产管理部门人员沟通外,还可能需要向设备维护人员、使用部门负责人等进行询问,以了解资产的实际使用情况和维护状况。
对于涉及租赁或以出包方式建造的固定资产,需要实施询问、函证等审计程序的对象可能包括资产承租方、建造承包商等,以核实固定资产的所有权、实际控制权和使用情况。
- 在建工程
除了与项目负责人和施工人员沟通外,还可能需要向工程监理、设计单位、供应商等进行询问、函证,以核实工程进度、质量控制和成本核算的准确性。
对于涉及重大变更或停工的在建工程,询问或访谈对象可能需要扩展到相关政府部门(如建设局、环保局等),以了解是否存在政策限制或合规问题。
- 生物资产
除了与养殖人员沟通外,还可能需要向兽医、农业专家、合作养殖农户等进行询问、函证,以获取关于生物资产健康状况和生长环境的专业意见。
对于涉及大规模养殖的生物资产,需要实施询问、函证等审计程序的对象可能需要包括行业主管部门(如农业农村局、渔业局等),以核实是否存在行业补贴或政策限制。
此外,对于一些其他有形资产,可能还需要结合其他审计程序来进行配合监盘程序,以确保获取充分、恰当的审计证据。例如,在调查固定资产的减值风险时,除了监盘外,还可能需要进行实地走访、检查相关合同和文件、分析资产的市场价值等程序,以全面核实资产的真实性和减值情况。
二、监盘过程的特殊控制
监盘其他有形资产时,注册会计师同样需要对监盘过程进行严格控制,以保障监盘程序的独立性、准确性和可靠性。在准备监盘文件时,除了常规的监盘程序要求外,对于其他有形资产可能需要提供更多的背景资料或说明,以帮助监盘人员准确理解监盘目的和要求。例如,在监盘涉及复杂技术改造的在建工程时,附上施工图纸、技术说明等资料。
(一)监盘前的特殊准备
注册会计师需要更加深入地了解其他有形资产的背景和细节,以便准确设计监盘内容和选择合适的监盘对象。例如:
- 固定资产
详细研究固定资产的购置合同、验收记录、折旧政策、历年维护记录等文件,确保监盘问题具有针对性和有效性。
- 在建工程
详细研究在建工程的项目合同、施工图纸、监理报告、预算文件等,确保监盘问题能够覆盖工程的关键环节。
- 生物资产
详细研究生物资产的养殖记录、生长周期、疫病防治记录等文件,确保监盘问题能够覆盖生物资产的关键特征。
(二)监盘结果的特殊处理与控制
监盘结束后,注册会计师要更加仔细地核对监盘结果的真实性和完整性。对于其他有形资产的监盘结果,可能涉及复杂的业务内容和专业术语,需要注册会计师具备更强的专业判断能力来评估监盘结果的可靠性。例如:
- 固定资产
分析监盘结果中提供的资产运行效率、维护记录等信息,判断其合理性和准确性。
如果监盘结果发现资产的实际使用状况与账面记录存在重大差异,注册会计师应立即展开调查,可能需要进一步向其他相关方求证或获取更多的证据,以确定差异的原因和对财务报表的影响。
- 在建工程
分析监盘结果中提供的工程进度、质量控制等信息,判断其合理性和准确性。如果监盘结果发现工程进度与财务记录存在重大差异,注册会计师应立即展
开调查,可能需要进一步向工程监理、设计单位等求证或获取更多的证据,以确定差异的原因和对财务报表的影响。
- 生物资产
分析监盘结果中提供的生物资产健康状况、生长环境等信息,判断其合理性和准确性。
如果监盘结果发现生物资产存在重大疫病风险或生长异常,注册会计师应立即展开调查,可能需要进一步向兽医、农业专家等求证或获取更多的证据,以确定差异的原因和对财务报表的影响。
三、其他有形资产监盘结果的评价与审计报告的影响
其他有形资产监盘结果的评价需要综合考虑多方面因素,并且其结果可能对审计报告产生重要影响。
(一)监盘结果的综合评价
1.与其他审计证据的印证
注册会计师要将监盘结果与其他审计证据进行相互印证。其他有形资产的审计往往需要多种审计程序共同提供证据支持,监盘结果应与通过检查文件、实地观察、分析程序等获取的证据相一致。例如,在评估固定资产的减值风险时,监盘获取的资产运行效率数据应与注册会计师通过分析资产市场价值、行业趋势等得到的结论相符合。如果存在差异,需要进一步调查原因,判断是监盘过程中的问题还是其他审计程序存在漏洞。
- 对会计处理的影响
考虑监盘结果对其他有形资产认定的影响。对于其他有形资产,监盘结果可能直接影响到相关会计科目的确认、计量和披露。例如,在核实固定资产的减值情况时,如果监盘结果表明资产的实际使用状况与账面记录存在重大差异,注册会计师需要重新评估企业对固定资产的减值准备是否计提充分,是否需要调整财务报表中的相关项目。
- 不确定性因素的分析
分析监盘结果中的不确定性因素。其他有形资产本身可能存在较多的不确定性,监盘结果可能无法完全消除这些不确定性。注册会计师需要评估这些不确定性对审计意见的影响程度。例如,在涉及在建工程的监盘中,如果监盘对象对工程进度的回复存在一定的模糊性或不确定性,注册会计师要谨慎判断这种不确定性是否会导致财务报表使用者对企业财务状况和经营成果产生重大误解,进而考虑是否需要在审计报告中进行适当的披露。
(二)对审计报告的影响
- 重大错报风险的影响
如果监盘结果表明其他有形资产存在重大错报风险,且无法通过进一步审计程序获取充分、适当的审计证据,注册会计师可能需要考虑发表保留意见或无法表示意见的审计报告。例如,在对固定资产的监盘中,如果发现存在大量未入账的资产且无法核实其对财务报表的影响,注册会计师可能会因审计范围受限而无法对财务报表发表无保留意见。
- 披露要求
即使监盘结果未发现重大问题,注册会计师仍需根据其他有形资产的重要性 和性质,在审计报告中进行适当的披露。例如,对于重大的在建工程,即使监盘结果确认了工程的基本情况,但如果工程存在潜在风险(如项目停工、资金链断裂等),注册会计师可能需要提请被审计单位在财务报表附注中披露相关风险信息,以提醒财务报表使用者关注。如果被审计单位未能充分披露工程相关风险,则应考虑对审计报告意见类型的影响。
- 内部控制缺陷的披露
对于监盘过程中发现的其他有形资产相关的内部控制缺陷,注册会计师也应在审计报告中进行披露(如适用),并提出改进建议。这有助于企业完善内部控制制度,提高财务报告的质量。例如,如果在监盘固定资产过程中发现企业的资产盘点流程存在漏洞,注册会计师应在审计报告中指出该问题,并建议企业加强内部控制,规范资产盘点管理。
四、工作底稿的特殊记录要求
针对其他有形资产的监盘,工作底稿的记录应更加详细和全面,以反映监盘过程的复杂性和特殊性。
(一)记录其他有形资产的背景和细节
在工作底稿中详细阐述其他有形资产的性质、产生原因、对财务报表的潜在影响等背景信息。例如,对固定资产监盘,针对监盘内容的确定依据,要记录如何根据资产购置合同、会计准则以及审计目标来确定需要监盘的关键信息,如资产的使用状况、折旧情况、是否存在减值迹象等。
(二)监盘程序设计与执行的记录
记录监盘程序的设计思路和执行过程,包括监盘内容的确定依据、监盘对象的选择理由以及监盘方式的考虑因素。例如,在对在建工程进行监盘时,记录为何选择对施工现场的施工人员、项目负责人和监理人员进行实地观察和询问。对施工人员询问工程进度和施工质量,对项目负责人了解整体项目规划和预算执行情况,对监理人员核实工程质量监督记录。通过这种方式,体现监盘程序设计的针对性和合理性,确保能够全面覆盖在建工程的关键方面,获取充分、适当的审计证据。
(三)监盘结果的记录与分析
在监盘过程中,注册会计师应详细记录监盘的具体情况,包括资产的存放位置、外观状况、数量清点结果等。对于发现的异常情况,如资产的损坏、闲置或与账面记录不符等问题,应记录其详细描述和可能的原因。例如,在对固定资产进行监盘时,应记录设备的实际运行状态、维护情况以及是否存在减值迹象;对于在建工程,应记录工程的实际进度、已完成部分的质量状况以及是否存在停工或变更的情况。
注册会计师应深入分析监盘结果与预期目标之间的差异及其成因。例如,若监盘发现某项固定资产的实际使用年限已接近报废标准,但账面记录仍按原定折旧年限计提折旧,注册会计师需详细记录这一差异,并分析其对财务报表的影响。随后,注册会计师应记录为解决这一差异所采取的进一步审计程序,如重新评估资产的剩余使用寿命、计算调整后的折旧费用,并记录调整后的结果。
(四)与其他审计程序的关联记录
在工作底稿中,记录其他有形资产监盘与其他审计程序之间的相互关系和印证情况。例如,在对在建工程进行监盘时,注册会计师可能同时实施了以下审计程序:观察在建工程的施工进度、工程质量以及是否存在停工或变更的情况;检查工程合同、施工图纸、监理报告等文件,核实工程进度和成本核算的准确性;分析在建工程的成本支出与预算的差异,评估是否存在超支风险或资金挪用的情况。
工作底稿中应记录这些程序之间的相互印证情况。例如,监盘过程中发现的工程进度滞后情况,可以通过检查监理报告中的进度记录得到进一步验证;同时,分析程序中发现的成本超支问题,可能需要结合实地观察程序中发现的施工质量问题进行综合评估。
此外,工作底稿还应记录监盘结果对其他审计程序的影响,以及根据监盘结果调整或追加其他审计程序的情况。例如,如果监盘发现某项在建工程的实际进度远低于预期,注册会计师可能需要调整对该项目未来现金流的预测,重新评估其减值风险,并考虑是否需要追加对项目资金来源和使用情况的审计程序。同时,注册会计师应记录这一调整对财务报表中在建工程账面价值、预计负债等项目的影响,以及对整体审计意见的潜在影响。
第八章 附则
附则中的存货监盘常用工作底稿参考格式旨在为审计工作提供参考和指引,并非对审计程序的完整涵盖。注册会计师在实际审计工作中,需结合项目特性、客户实际经营状况及风险特征等因素,灵活且审慎地执行相应审计程序,以确保审计工作的质量与有效性。
附录:存货监盘常用工作底稿参考格式
附录1:存货监盘常用工作底稿参考格式(电子表格版).xlsx