实务研究
税收征收管理
2ltsp3pxyeuu
从涉税信息报送义务说开来——对征管法修订征求意见稿若干条款的评析及建议
发布时间:2025-07-31   来源:菜花来了 作者:叶永青、王一骁 
免责申明:本站自编内容版权所有,不得转载;部分内容转载自报刊或网络,转载内容均注明来源和作者,如对转载、署名等有异议的相关方请通知我们(tfcj@tfcjtax.com,051086859269),我们将及时处理!本网站登载的财税法规政策请以官方发布的为准;本网站内容仅供学习参考之目的,所有文章内容与观点并不代表本站观点、立场,我们不对其准确性、合规性负责!如用于实务操作等等其他任何目的,所产生的法律风险与法律责任与本站无关!
作者:叶永青、王一骁
前   言

税收征管法修订征求意见稿已经出现一段时间,在此时重提这些内容,是因为在这段时间里,各种项目上感受到的征纳双方之间的冲突,在亟待解决问题的时候,愈发渴求更加全面的规则供给。这其中,进一步触发思考的是近期集中发生的三件事:一是基于CRS交换信息及其他境外金融机构提供信息的广泛的个人境外所得追征,二是《互联网平台企业涉税信息报送规定》的出台,三是国家税务总局公告2025年第17号的出台引入了代理出口企业报送实际委托出口方信息的规定。这三件事集中指向一个共同话题,即税务机关信息获取能力的提升和第三人涉税信息报送义务的边界,而这一话题的深度探讨必然触及征管法法律制度建构中不可回避的重要命题——税收治理现代化语境下的征纳权利平衡

下文第一部分的讨论便由此引发,当然对这一命题的讨论并不局限于征管法修订征求意见稿的几个条文,近期,我们还将通过其他文章进一步展开探讨。如果强化税务机关信息获取能力是必然的,那么征管法应同时在征收措施、法律救济等方面相应强化纳税人权利的保护或提高对税务机关举证责任等职责履行的要求,以维持平衡。因此,第二、三部分将征求意见稿发布以来,我们与各类代表性企业、行业协会、财政税务机关探讨过的与后者相关的若干共同关注的基础性制度问题和补充性立法建议,也共同组织起来,形成这篇万字文章供读者讨论。

法律的修订往往是在一个动态平衡中往前推进的,我们也希望借文章的继续讨论,把平衡的考虑引入我们的立法建议中,以此推进征管法向和谐征管机制,保障纳税人权利和提升征管能力的方向上有更大的突破。
一、征纳权利平衡视角下征管权力扩张条款的评析与修改建议
(一)从“管理”到“治理”转型:征纳权利的合理平衡方式

二十届三中全会《决定》指出,“推进国家治理体系和治理能力现代化”是进一步全面深化改革的总目标,其中,“财政是国家治理的基础和重要支柱,税收在国家治理中具有基础性、支柱性、保障性作用”。有鉴于此,理论界一直有观点主张《税收征收管理法》的名称应该在本次修法的同时修改。当然,即便名称仍为“管理”,但考虑到本法修订对完善税收征纳程序以及一部分税收法律基础制度的重要性,均有必要在法的价值取向和理念站位上有所提升,即应当认识到本法修订是税收治理能力现代化的重要组成部分,其中制度和规则的设计应能体现从“征收管理”到“税收治理”的转型

具体而言,所谓“税收治理”,相对于带有明显强制性、单向性、效益优先性的自上而下式传统“征收管理”,旨在强调制度设计应使征纳双方在权责归属明晰且对等,引导征纳双方乃至更大范围内的相关主体,以制约和协作相结合的互动方式,凝聚以税收法定、税收公平及税收诚信为基本原则的共识,共同实现良性税收征收和税收遵从的目标。这其中,主要应由《税收征收管理法》承担的任务之一,是构建征纳权利的平衡。

所谓征纳权利平衡,不意味着单方面加强一方权利、削减另一方权利,而应将税收征纳程序进行拆解,在不同环节分别权衡,因为征纳实践已经充分反映了现行法下,税务机关的权利在部分环节或方面是不充分的,而在另外的环节或方面纳税人的权利又可能是过于弱势的[1]。为此,税收征纳程序可以大致划分为三大环节:税源信息获取(包括税务登记管理、涉税信息交换、税务检查)→纳税申报与税额确认→税款征收(包括一般征收、强制措施及强制执行)。分别来看:
  • 在税源信息获取方面,由于纳税人必然就自身的涉税交易、收入成本等信息占有信息优势,而税务机关在后续税额确认、税款征收等环节的一些列活动又必须以这些信息为基础和前提,同时其后续活动还需受限于行政机关就行政行为全面举证的行政法一般举证责任分配原则,因而,我们认为法律在信息获取环节适当强化税务机关权利,是有必要且合理的,这也有利于逐步减少以信息不对称为主要手段的不合理逃避税行为,有利于构建良性的征纳互动关系,契合上述税收治理的目标;

     

  • 纳税申报与税额确认天然具有互动协作性和平衡性,但现行法及本次征求意见稿并未确立独立的税额确认程序,可能是另一个值得深入探讨的问题,囿于本文篇幅暂不展开讨论;

     

  • 在税款征收方面,由于征收行为天然带有法定性、强制性,基于宪法保护公民财产权利的基本要求,依法行政必然要求合理限缩税务机关的权利,而强调保护纳税人权利,因而在现实发展带来的新的税务机关权力必要囊括范围之外,原则上应审慎扩张权力。

     

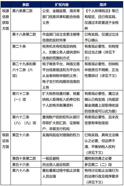
(二)征求意见稿扩张征管权力条款概览
我们理解本轮征求意见稿在税源信息获取方面和税款征收方面均有扩张征管权力的表现(下表是对其中主要相关条款的梳理)。总体而言,加强税务机关信息获取能力的条款均具有客观必要性,但个别条款可能存在为第三人创设义务或责任的问题,可能需要考虑合理的平衡方式;而在税款征收方面的权力扩张,部分虽同样具有必要性(如普适的一般反避税制度的确立),或从征管现实问题角度出发可以理解其初衷(如采取风险应对措施、对出资人追征税款、检查期间限制有关人员出境等),但难免呈现出与纳税人权利保护的强化不相匹配,有待进一步明确相关行为的法律性质和其应当适用的程序规定。
图片
相较而言,税款征收方面的诸多条款或有待条例进一步完善,或关乎已有规章的有关规则,或需受到行政强制法、行政处罚法等其他法律的规制,并非本法一部法律单一适用的问题,本文囿于篇幅不作展开讨论,而将下文第(三)段的讨论重点聚焦于税源信息获取方面的有关条款。
(三)征求意见稿加强税务机关信息获取能力条款的评析及修改建议

1. 有关信息资料提供范围方式的规则制定权应有限授权(第二十条)

征求意见稿第二十条规定“国务院税务主管部门根据税收征收管理工作需要,可以规定纳税人、扣缴义务人提供资料、信息的范围及方式,纳税人、扣缴义务人应当按照规定提供”。我们认为,向税务机关提供资料信息的范围和方式应当尽可能法定:一是因为资料信息提供属于纳税遵从义务的组成部分,而纳税遵从义务的边界本应由法律廓清;二是因为只有明确了相应义务的边界,才能准确评价纳税人有无过错、有无依法配合税务检查或税款征缴,这一点与是否加征滞纳金、应否采取保全措施、是否构成逃税或逃避追缴欠税等方面均有重要联系;三是实践中,少数税务机关在税务检查/稽查过程中,存在将调查取证责任转嫁被检查对象,既怠于履职尽责调查,又加重被检查对象的负担,立法应予以否定和杜绝,对于这一点,有趣的观察在于举证责任条款的设置,下文也有讨论。

可以理解的是,鉴于实际情况的多样性,本着上文所述的信息对称原则,为使税务机关能够充分调查取证,资料信息提供义务的范围和方式可以保留一定的灵活性。作为平衡,我们建议将制定有关规定的权力授权到国务院,而非国务院税务主管部门。为此,可考虑将第二十条第一句修改为:“国务院根据税收征收工作需要,可以在必要合理范围内规定纳税人、扣缴义务人提供资料、信息的范围及方式,纳税人、扣缴义务人应当按照规定提供。”

2. 平台义务和责任应明细、适度(第二十九条/第六十二条(六)项/第七十二条第二款)

对于电子商务平台、网络交易平台和电子支付服务提供者(为行文方便,除特别区分外,以下统称“平台”)的涉税信息共享义务、配合税务检查义务(即第二十九条第一款、第六十二条(六)项之规定),原则上,我们认为具有必要性、合理性:一是经济数字化背景下,平台自然成为数据要素的集聚中心,其中涉税数据的归集本就是为保障平台上经济活动顺利进行而实施的,在合理限度内无需为配合税收征管之目的而产生额外归集成本;二是利用平台从事经济活动的纳税人多为自然人、小企业等,相比于其薄弱的建账核算能力,平台对涉税数据的掌握更加健全、准确,且更加客观、中立、透明,有利于准确确定纳税义务;三是平台对归集数据的调取和向税务机关的分享通常可以通过较低成本的信息技术手段实现,相比于税务机关向财务税务合规管理能力薄弱的平台上纳税人调取资料信息,平台与税务机关之间的信息共享有降低税收征纳双方成本、提高整体效率的可能性。当然,从公平角度,平台因履行该等协助义务而产生的额外成本,一部分应根据市场规则,选择是否向使用平台的纳税人分摊,另一部分在未来应进一步考虑由财政进行补贴。总体而言,这一制度的构建属于充分利用社会第三方优势或市场基础设施的制度创新,兼顾了信息对称和效率提升,契合税收治理的理念。此外,这样的规则还要顾及其他法律规定施加的义务,比如对个人信息保护的要求可能给信息提供主体带来的法律责任,又如在对跨境平台提出要求时还要顾及各国对跨境数据提供的法律管制,因为同样的平衡都是双向的。

但对于电子商务平台、网络交易平台为平台内经营者、从业人员办理纳税申报的义务(即第二十九条第二款、第七十二条第二款之规定),我们认为殊为值得商榷,特别值得注意的是,第七十二条第二款规定的责任,与现行法第六十九条扣缴义务人应扣未扣的责任是等同的,相当于课以平台扣缴义务人的责任。在目前的情况下,我们认为对平台课以过于复杂和替代性的管理责任要求可能是不合适的,除了这样的规定很可能和上位法冲突,构成对税收法定的突破以外,一方面是因为上述责任的认定往往在实践中容易产生争议,另一方面则是,过高的责任往往使行政自由裁量权容易介入企业的经营管理范围而造成对平台正常经营的不利影响。

综上所述,我们建议将平台的义务限定于按照其归集到的信息如实披露平台内经营者、从业人员的涉税信息,而不课以代为申报或代扣代缴的责任,即删除第二十九条第二款、第七十二条第二款的规定。相较于这种正当性容易受到挑战、实施效果存疑且容易产生新的实操争议的作为性义务,倒不如反过来规定平台的不作为义务,即针对实践中部分不法平台及依托于平台的第三方合作黑中介,以“节税”为“卖点”吸引经营者入驻的乱象,规定平台不得以任何方式向平台内经营者、从业人员宣传、推介或引导其实施以规避纳税义务为目的的安排。
二、重要基础性制度相关条款的评析与修改建议
(一)迟纳金制度(第四十一、四十二条)

有关税收滞纳金的法律属性,日益趋同的观点认为,尽管有必要通过附加利息来弥补迟延履行税收之债给国家带来的损失,但有鉴于其年化18.25%的高征收率,滞纳金的惩罚性是不可否认的,其主要功能仍在于以高代价督促欠税人尽快履行迟延履行的纳税义务。因此,自2015年以来,税收征管法修订各版本意见普遍倾向于将现行法的滞纳金制度改造为“税款利息+执行罚”的两段制度,即自纳税义务成立之日起加征税款利息,自税务机关作出生效的追征决定后加征行政强制法意义上的滞纳金,前者适用适当较低的利率,原则上以银行贷款利率为参照基准,而后者可以维持现有的高征收率。

本轮征求意见稿并未延续上述两段式改造观点,所作修订一是将滞纳金更名为“迟纳金”,并在说明中承认,更名的目的就是为了将其与《行政强制法》下的滞纳金相区分,二是有限扩展了免予征收迟纳金的情形。对此,我们已经有了单独的文章进行讨论。

考虑到现行滞纳金制度明显的惩罚性特征以及可能的法律关系竞合,如果本轮修法无法实现对滞纳金制度进行前述彻底性改造,则有必要考虑完成两点优化平衡一是在免于加征迟纳金的情形中增加纳税人无过错的标准和情形,情形的具体范围可以合理限缩,以平衡税款时间价值、当罚性和纳税人利益;二是在迟纳金的起算时点、计征期间方面进行完善。具体而言:
  • 在第四十二条中增加一项作为第(四)项(现有第(四)项顺序后延):“非因纳税人、扣缴义务人故意或重大过失导致未及时或足额缴纳或者解缴税款的”。同时,可增加一款专门规定,除实施条例另有规定外,纳税人、扣缴义务人应对非故意或重大过失承担举证责任。
     
  • 与此相匹配,未来在实施条例中可增加一条释明性条款:“纳税人、扣缴义务人少缴税款属于法第四十二条第(四)项规定之情形,税务机关事后进行纳税调整的,迟纳金从税务机关告知应补税款的具体金额之日起算。因税务机关原因导致纳税义务确定的期限不当延长的,不当延长的时间应从迟纳金计算期限中扣除。”
     
(二)向出资人追征税款制度(第五十六条)

征求意见稿第五十六条的出现表明,税务机关目前面临的税款追征困难一定程度上来自于纳税人在某些中介的帮助下,借助有关法人独立地位的征管漏洞逃避征缴责任,使得现实中出现不少案件,税款追缴决定已经做出了,但是无人可追、无钱可追。实践中,违法注销也一度被不法中介广泛用作逃税安排中的必经环节。因此,我们原则上认同引入向出资人追征税款制度的必要性。

但严格意义上,本条表述仍需推敲修改,原因在于从《公司法》相关规则体系角度,“抽逃出资”“违法注销”和“滥用法人独立地位和有限责任”是相互独立的,前两者并不属于后者的手段。此外,需要注意到,从《公司法》的角度,是否构成抽逃出资,是否构成违法注销,以及可否否认法人格或者认定滥用有限责任等,均属司法权确认事项,即需经过法院审理后才能认定。由此引发的问题是,为实施本条规定,是应先由税务机关提起民事诉讼申请法院确认出资人存在相关违法情形,再采取向出资人追征的措施,还是可以先采取追征行动,如纳税人有异议,只有在行政诉讼中才请法院事后评判。如果本条款落地,显然就会产生如同税务优先权一样,在行政执法的执行方面和民事规则相互冲突的情况。

从维护税法与民商法整体法秩序统一的角度出发,并兼顾纳税人事后维权成本与税务机关事前审慎判断成本的平衡,考虑到代位权、撤销权与本条所涉法人格否定等,均是民商法上严格限制适用的工具,二者具有可比性。我们的建议是:
  • 第五十六条建议修改为:“人民法院生效裁判确认纳税人的出资人存在《中华人民共和国公司法》规定的滥用公司法人独立地位和股东有限责任或者抽逃出资的行为,或纳税人的注销行为经人民法院或者市场监督管理行政主管机关依法确认为违法,造成税务机关无法向纳税人追缴不缴、少缴的税款或者多退的税款的,税务机关应当向出资人追缴税款、税款迟纳金。
     
(三)逃税法律制度(第七十三、七十四条)

第七十三条第一款(四)(五)项是对现行法第六十三条中“经税务机关通知申报而拒不申报”的拆分,即将已登记纳税人拆分出来,无需税务机关再通知其申报,只要符合发生应税为且税额缴纳、未申报的情况,直接认定为逃税。有关依法办理税务登记就构成“税务机关通知申报”的观点,最早见于法释[2002]33号第二条,后被法释[2024]4号第一条第二款承袭。目前,征求意见稿上述两项的写法与法释[2024]4号基本一致。

这一变化影响范围极广,会将实践中大多数纳税人因对税法理解适用的差异,而对是否应税同税务机关产生不同认识,进而未作申报的情况,一律纳入逃税范畴进行处罚。

我们认为这一修改并不合理,原因在于:一是这种修改进一步压缩了“漏税”存在的空间,进一步固化了本就存在的“少缴即是偷”的不合理局面。二是这种修改与征求意见稿第七十四条形成体系冲突,一方面,两条的处理差异前提条件仅限于纳税人是否是依法需要登记的纳税人和金额(第七十三条第一款(四)项要求“金额较大”),就是否依法需要登记而言,考虑到依法不需登记的纳税人主要是自然人和非居民纳税人,如此区分实际构成了不平等对待,有违税收中性原则,而就金额而言,相同的行为方式仅因金额差异而定性不同,显然有失合理性;另一方面,两个条款下的全部情形都可能处罚,只是罚款倍数差异,那么对第七十四条而言,若不构成逃税,处罚的理由是什么,是否要理解为新法创设了一项逃税之外的新的违法行为类型?三是这种修改与现实中大量征管实践不符,在税法本身的实体规则受到经济快速发展的影响而无法及时完善的情况下,对纳税人的过高要求本身无法实现。实际上,国家税务总局在国税函〔2009〕326号中亦曾专门指出,现行法第六十四条第二款(实际对应征求意见稿第七十四条)不构成偷税。

基于上述,我们建议:
  • 将第七十三条第一款(四)(五)恢复为现行法规定的“经税务机关通知申报而拒不申报或进行虚假申报”

     

  • 删除第七十四条后句“情节较重的,可以处未缴或者少缴的税款50%以下的罚款;情节严重的,处未缴或者少缴的税款50%以上1倍以下的罚款。”

     

(四)税务检查中的举证责任(第六十六条第三款)

征求意见稿第六十六条第三款规定:“对税务机关收集的证据,当事人明确表示认可的,可以认定该证据的证明效力;当事人否认的,应当充分举证。”本款语句完整性缺失,没有明确“应当充分举证”的举证责任归属于税务机关还是当事人,需要补充完整。

我们理解此处“充分举证”是指税务机关的举证责任。税收程序法上的举证责任关乎税务机关执法活动的精细度和合规标准[2],《税收征收管理法》可以对税务检查程序作出规定,但就举证责任分配而言,属于《行政复议法》《行政诉讼法》的规制范畴,在行政机关对行政行为负有全面举证责任的行政法基本原则下,举证责任分配不会因税收征管法的规定而发生改变。因此,对本款合理的理解应该是:前半段应当理解为证据的承认原则,即当事人自认的,证据效力自然产生对事实的有效证明而无需考虑证明责任;而如果当事人认为税务机关收集的证据效力存疑并且提出疑问,则税务机关应当根据举证责任分配充分举证。这句话的表述,在中文上造成了歧义,是因为后半句的表述主语是当事人,似乎就表明了当事人在此情况下就负有了直接的举证责任。然而,如最高院在举证责任的分析中指出的,反证只要达到动摇本证的确定性效力就是符合要求的,对于行政机关负有举证责任的行政行为,不可能将充分举证这样的义务附加给纳税人。而且从体系解释的角度,后半句其实应该是对应前半句是否自认的证据效力,而不能单独成句。

为避免疑义,建议将本款修改为:“对税务机关收集的证据,当事人明确表示认可的,可以认定该证据的证明效力;当事人否认的,税务机关应当调查核实并进一步分举证。
三、征求意见稿未修订条款的补充修订建议
(一)关于退税法律制度

税收法制完善国家均有健全的纳税人退税请求权法律制度。以日本税法为例,纳税人退税请求权的客体包括还付金、超纳金、误纳金三种。还付金是指基于预征预缴制度安排,经过事后清算/汇缴程序计算后,应当向纳税人退还的税款,表现为“多退少补”;超纳金,或称溢缴税款,指纳税人负有纳税义务但超过应纳税额缴纳的部分,实践中通常因计算错误或规则适用错误而发生;误纳金,指“纳税人”因程序性规定预先缴纳了“税款”,但嗣后发现根本无法满足课税要素因而其纳税义务自始便不成立,实践中,典型的此类程序性规定例如个人所得税、契税等有关“先税后证”的规定,又如国家税务总局有关股权转让交易纳税义务发生时间的一系列程序性规定。

现行《税收征收管理法》第五十一条规定的“超过应纳税额缴纳的税款”,实为上述“溢缴税款”,但未对误纳金作出明确,在解释上可能出现限缩的情况,对纳税人义务造成了显著影响,征求意见稿第五十九条第一款并未对这一问题进行填补。由于这一争议的存在,税收执法和司法实践中已经出现大量问题,其中一类典型问题就是股权收购活动中分期附条件付款(包括但不限于所谓“正向对赌”安排)引发的退税请求权问题,即股权转让方作为纳税人,在仅收到部分对价时按程序性规定被按全款扣缴了所得税,但事后因条件无法成就或交易发生变故最终调减交易价格,后期付款未能全部收讫,纳税人申请退税的问题。

另一类典型问题是“先税后证”引发的退税请求权问题。在人民法院案例库参考案例(2019)京02行终963号案件中,刘玉秀将事后被法院认定为不属于其所有的房屋过户给沈恒,为完成过户登记而代沈恒缴纳了契税,在交易被判无效后申请退还契税,获得了法院支持。本案中,法院首次以判决方式明确了,事后因民事基础行为被撤销而不再负有纳税义务的(即误纳金情形),不属于《税收征管法》第五十一条规定的“超过应纳税额纳税”,某种程度上指向现行法未规定误纳金退税的问题。

就这一问题,《契税法》立法时已经在契税领域率先完成了填补。《契税法》第十二条规定,“在依法办理土地、房屋权属登记前,权属转移合同、权属转移合同性质凭证不生效、无效、被撤销或者被解除的,纳税人可以向税务机关申请退还已缴纳的税款,税务机关应当依法办理”,属于对误纳金退税请求权的规定。

我们认为,《税收征收管理法》作为税法典编纂前实质起到“小总则”作用的税收法律,应当有效回应上述实践争议,从而为纳税人提供更公平合理的税收营商环境,减少不必要的征纳争议。遵循上述参考案例,与溢缴税款相区分,误纳金退税请求权不应受限于三年时效。具体而言,可考虑在征求意见稿第五十九条第一款后增加一款作为第二款:“纳税人缴纳税款后,因未满足税收法律法规规定的课税要素,致使纳税义务不能成立,申请税务机关退还其已缴纳的税款的,税务机关应当予以退还。

(二)关于追征期制度

现行《税收征收管理法》第五十二条规定了三种追征期,一是因税务机关责任导致少缴税款的,追征期为三年;二是因纳税人“计算错误等失误”导致少缴税款的,追征期为三或五年;三是偷逃抗骗的,无限期追征。征求意见稿第六十条未对这一结构作出实质改变。

现行追征期制度在实践中饱受争议的两个方面问一是无限期追征的范围,对此,备受舆论关注的“枝江酒业被追征30年税款”案件,以及部分地区对外资企业因历史政策变迁未缴纳房产税追溯适用1954年生效的《房地产税条例》追征30年欠税的案例,已经充分反映了其不合理之处;二是第二种追征期的适用场景过于狭窄,实际使在税务机关过错导致少缴和偷税之间理论上应该存在的“漏税”状态未被单独处理,导致征管实践中频频出现追征期的相关争议。

事实上,为弥补“漏税”情形追征期的漏洞,国家税务总局曾在《国家税务总局关于未申报税款追缴期限问题的批复》中给出过指导意见:“税收征管法第五十二条规定:对偷税、抗税、骗税的,税务机关可以无限期追征其未缴或者少缴的税款、滞纳金或者所骗取的税款。税收征管法第六十四条第二款规定的纳税人不进行纳税申报造成不缴或少缴应纳税款的情形不属于偷税、抗税、骗税,其追征期按照税收征管法第五十二条规定的精神,一般为三年,特殊情况可以延长至五年。”我们认为,有必要将这一指导意见在法律层面进行确认。

如果无限期追征问题在本轮立法中还不具备作出调整的条件,则我们理解至少应对漏税追征期作出规定。本着最小修改原则,建议:
  • 将征求意见稿第六十条第三款前置为第二款
     
  • 原第二款后置为第三款,修改为:“除前两款另有规定外,纳税人未缴或者少缴税款的,税务机关在3年内可以追征税款、税款迟纳金;未缴或者少缴税款累计数额较大的,追征期可以延长到5年。”

(三)应写入事先裁定制度

基于以下考虑,建议在本轮修法中引入事先裁定条款:

一是税收事先裁定制度与本次修法的目的和精神相契合。财政部、国家税务总局在《关于<中华人民共和国税收征收管理法(修订征求意见稿)>的说明》中指出,本次修订的原则包括,“坚持保护纳税人合法权益与规范税务执法相统一。更加注重强化保障纳税人合法权益,优化营商环境”。税收事先裁定制度作为一项纳税服务,通过征纳双方事前就税务处理方式达成共识,将在事实认定或税法适用过程中因缺少直接可适用的规则而可能产生争议的事项进行事先确认,有利于提升税收法律法规执行的确定性和统一性,保障纳税人权益,增强企业经营决策的税收可预期性,进而成为税收领域优化营商环境的重要机制。可见,事先裁定制度可以成为落实上述修法原则的重要措施。

二是从比较法角度看,税收事先裁定制度一定程度上是纳税服务完善性、先进性的标志之一。根据OECD统计数据显示,世界上已有至少109个国家实施了税收裁定制度,美国、日本、欧盟成员国等发达经济体及印度、巴西等新兴经济体也在其列。世界银行在其对各国各地区的市场营商环境调研评估中,亦将是否确立税收事先裁定制度作为税收环境评估考核的重要指标之一。

三是结合上述两点,引入事先裁定对当前经济形势而言,在优化营商环境,树立市场信心,特别是吸引和稳定外资方面意义重大。事先裁定的制度安排能够稳定显著减少因税收不确定性引发的合规成本,进而能够增强中国作为东道国对国际资本的吸引力。在中国深化改革开放、持续优化营商环境的背景下,构建与国际接轨的税收事先裁定制度,既是提升税收治理现代化水平的必然要求,也是服务高水平对外开放战略的关键举措。

四是,当下,北京、上海等地都已经开展了事先裁定的试点,缺乏上位法支撑将对试点造成不利影响。通过立法将事先裁定制度纳入《税收征管法》,既能将现有实践试点成果赋予法律层面上的正当性,也可为全国范围内制度推广提供统一框架,避免因地方税务机关对税法使用理解产生不同,导致影响市场主体对税收适用确定性的稳定预期。

在规范模式上,考虑采取“原则性条款+授权立法”的渐进式路径。可参考2015年《中华人民共和国税收征收管理法修订草案(征求意见稿)》第四十六条的表述基础,进一步规定试点方式,同时授权国务院制定具体管理办法,并且在重大问题上考虑内部补充程序的制约,为制度完善预留足余空间。考虑现阶段具体规则有待继续深化、总结,允许待条件成熟后,再由国家税务总局归纳总结试点经验基础上对包括具体适用范围、裁定程序等规则要素制定细化规则。具体条文表述考虑拟写为:“税务机关应当建立纳税人适用税法的事先裁定制度,事先裁定管理办法由国务院制定。在管理办法制定颁布前,授权国务院税收征管主管部门依职权开展税收事先裁定试点。

尾注:
1.参见陈少英、王一骁:《论附加福利课税的程序法路径——以《税收征管法修正案》引入自然人纳税识别号制度为重点》,载《上海财经大学学报》2017年第3期。
2. 参见王一骁、叶永青:《税务行政案件集中管辖因应税务争议发展趋势的路径》,载《集美大学学报(哲社版)》2025年第1期。
 

扫一扫,打开该文章

相关文章 查看更多>>
【打印】      【关闭】
版权所有:天赋长江(无锡)税务师事务所
地址:江苏省江阴市长江路169号汇富广场22楼
电话:0510-86855000 邮箱:tfcj@tfcjtax.com
苏ICP备05004909 苏B2-20040047