关于我们
服务范围
机构设置
团队介绍
诚聘英才
联系我们
登录
注册
首页
财税资讯
财税法规
政策解读
税收筹划
实务研究
财税答疑
税务风控
财税专题
财税咨询
天赋税讯
地方财税法规
税收法规
税收征收管理
增值税
消费税
出口退(免)税
营业税
资源税
车辆购置税
企业所得税
个人所得税
土地增值税
印花税
房产税
城镇土地使用税
车船税
契税
耕地占用税
船舶吨税
烟叶税
城建税与教育费附加
税收条约
环境保护税
政府性基金、费
江苏税务
地方财税法规
江苏财税法规
江苏无锡财税法规
北京财税法规
天津财税法规
上海财税法规
重庆财税法规
浙江财税法规
安徽财税法规
福建财税法规
广东财税法规
广西财税法规
海南财税法规
云南财税法规
贵州财税法规
江西财税法规
湖南财税法规
湖北财税法规
四川财税法规
西藏财税法规
河南财税法规
山东财税法规
河北财税法规
山西财税法规
陕西财税法规
甘肃财税法规
宁夏财税法规
青海财税法规
新疆财税法规
吉林财税法规
黑龙江财税法规
辽宁财税法规
内蒙古财税法规
财务与会计法规
会计行政管理
企业会计准则
企业会计准则
企业会计准则应用指南
企业会计准则讲解
企业会计准则解释与解答
企业会计准则实施问答
企业会计准则应用案例
会计处理规定
证监部门会计监管规则
交易所会计监管动态
企业会计准则实务问答
企业会计准则会计科目与主要账务处理
企业会计准则其他
小企业会计准则
政府会计准则制度
政府会计准则
政府会计准则应用指南
政府会计准则制度解释
政府会计准则应用案例
政府会计实施问答
关于应收款项的会计处理
关于预付款项的会计处理
关于存货的会计处理
关于投资的会计处理
关于固定资产的会计处理
关于无形资产的会计处理
关于公共基础设施的会计处理
关于应付职工薪酬的会计处理
关于净资产及预算结余的会计处理
关于收入的会计处理
关于预算管理一体化的会计处理
其他会计处理
政府会计制度
政府会计准则其他
财政总会计制度
事业单位会计准则
非营利组织会计制度
会计制度与2006年前会计准则
特定组织与项目会计核算规定
可持续信息披露准则
可持续披露准则
可持续披露准则应用指南
管理会计
代理记账
财务管理
国际会计准则
注册会计师法规
执业准则
执业准则应用指南
审计指引
职业道德守则
审计准则问题解答
地方注协专家提示与业务指引
会计师事务所管理
会计信息质量检查
证监部门审计监管指引与会计风险监管提示
注册会计师其他
注册税务师法规
涉税专业服务基本准则
税务师执业规范
职业道德、质量控制、程序指引
纳税申报代理类业务指引
一般税务咨询类业务指引
专业税务顾问类业务指引
税收策划类业务指引
涉税鉴证类业务指引
纳税情况审查类业务指引
其他税务事项代理类业务指引
税务师事务所管理
税务师其他
资产评估师法规
资产评估执业准则
资产评估指南
资产评估指导意见
资产评估操作指引
资产评估专家指引
资产评估其他法规
内部审计法规
内部审计准则
内部审计实务指南
内部审计其他
国家审计法规
内部控制法规
内部控制基本规范
内部控制应用指引
内部控制评价指引
内部控制审计指引
内部控制操作指南
内部控制相关问题解释
其他内部控制法规
行政事业单位内部控制
财政法规
海关法规
国有资产管理法规
外汇管理法规
金融证券法规
金融监管法规
金融监管法规
人民银行法规
外汇交易与银行同业拆借中心
银行间交易商协会
证券法规
证监会
上交所
深交所
北交所
股转系统
证券登记结算公司
上期所
商品交易所
中金所
证券投资基金业协会
证券业协会
中上协
期货业协会
商务发改工信科技法规
市场监督管理法规
人社医保自规住建法规
国务院经济法规
税收专题法规
增值税专题法规
消费税专题法规
营业税专题法规
资源税专题法规
车辆购置税专题法规
企业所得税专题法规
个人所得税专题法规
土地增值税专题法规
印花税专题法规
房产税专题法规
车船税专题法规
契税专题法规
城镇土地使用税专题法规
耕地占用税
城建税与教育费附加专题法规
进出口税收专题法规
外资企业税收专题
税收协定专题法规
综合税收法规专题
公司破产重整专题法规
税收征收管理专题法规
外汇管理专题法规
其他专题法规
司法及单行法律专题法规
法院
检察院
刑法与刑事诉讼法(经济)
民法典与民事诉讼法
民法典
公司法
破产法
其他法律法规
其他法律
其他法规
法律法规征求意见稿
云南财税法规
wiira2x0ckem
位置:
网站首页
>
财税法规
>
地方财税法规
>
云南财税法规
全文有效
2024-12-02
2024-12-02
17a8ufud4ikmr
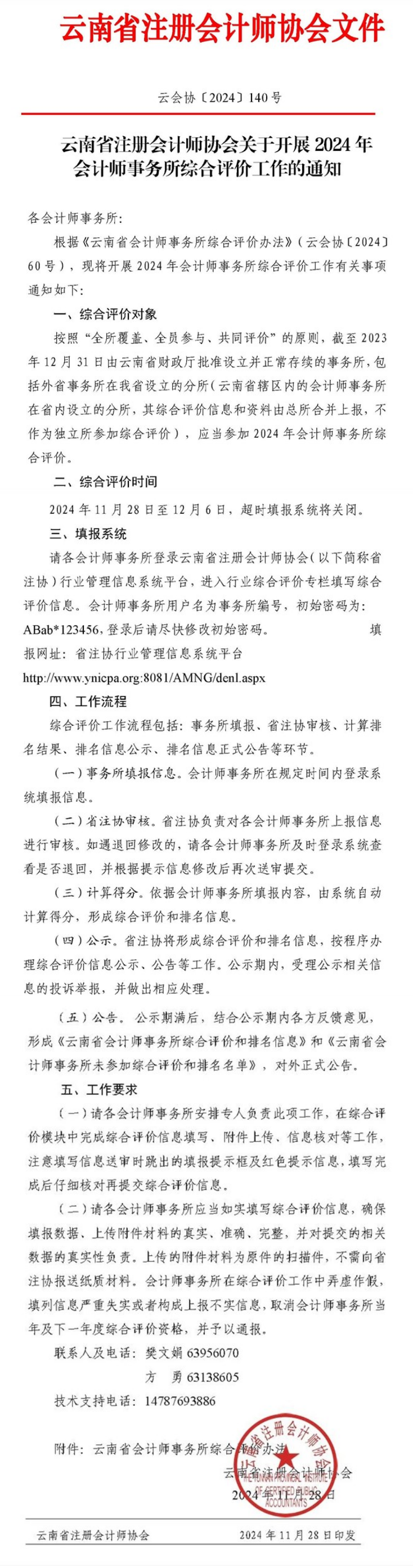
云南省注册会计师协会关于开展2024年会计师事务所综合评价工作的通知
发布时间:2024-11-28
来源:云南省注册会计师协会
相关附件:
云南省注册会计师协会关于开展2024年会计师事务所综合评价工作的通知.png
扫一扫,打开该文章
相关文章
查看更多>>
【打印】
【关闭】
版权所有:天赋长江(无锡)税务师事务所
地址:江苏省江阴市长江路169号汇富广场22楼
电话:0510-86855000 邮箱:tfcj@tfcjtax.com
苏ICP备05004909 苏B2-20040047